HOME   LIST
‹–   –›

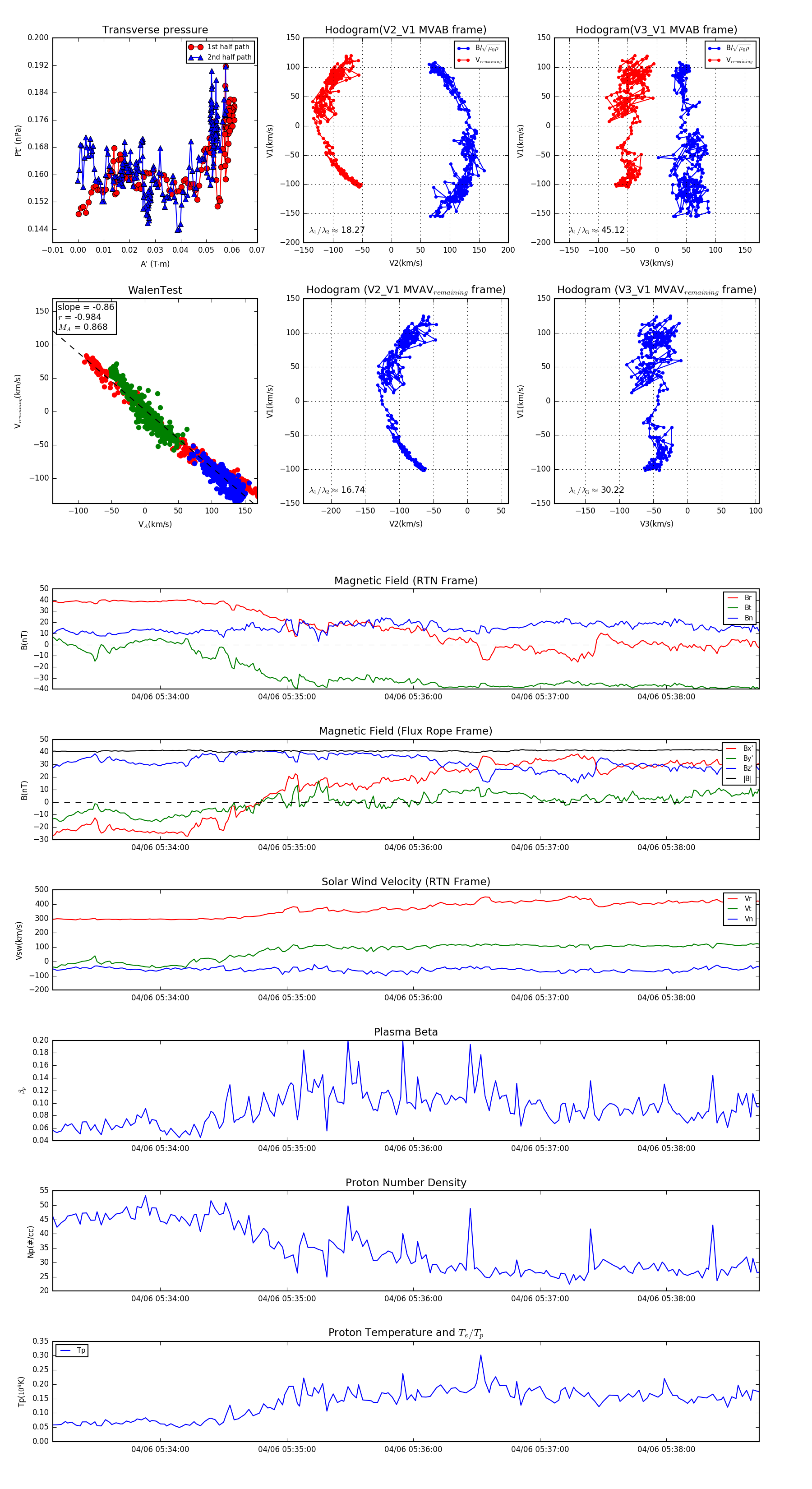
Flux Rope in 2024

Flux Rope Event 2024-04-06 05:33:09 ~ 2024-04-06 05:38:44 (336 seconds)


plot