HOME   LIST
‹–   –›

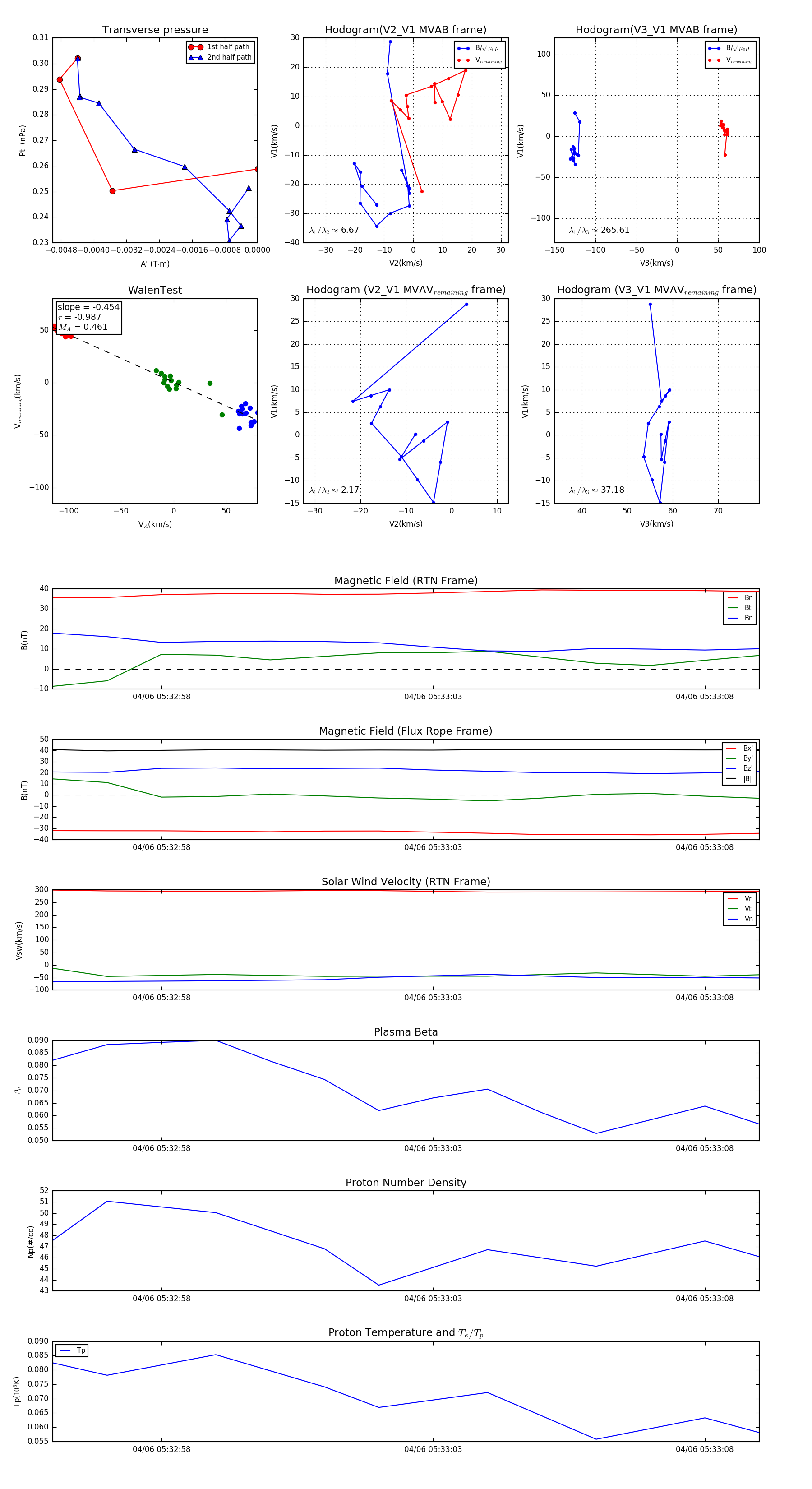
Flux Rope in 2024

Flux Rope Event 2024-04-06 05:32:56 ~ 2024-04-06 05:33:09 (14 seconds)


plot