HOME   LIST
‹–   –›

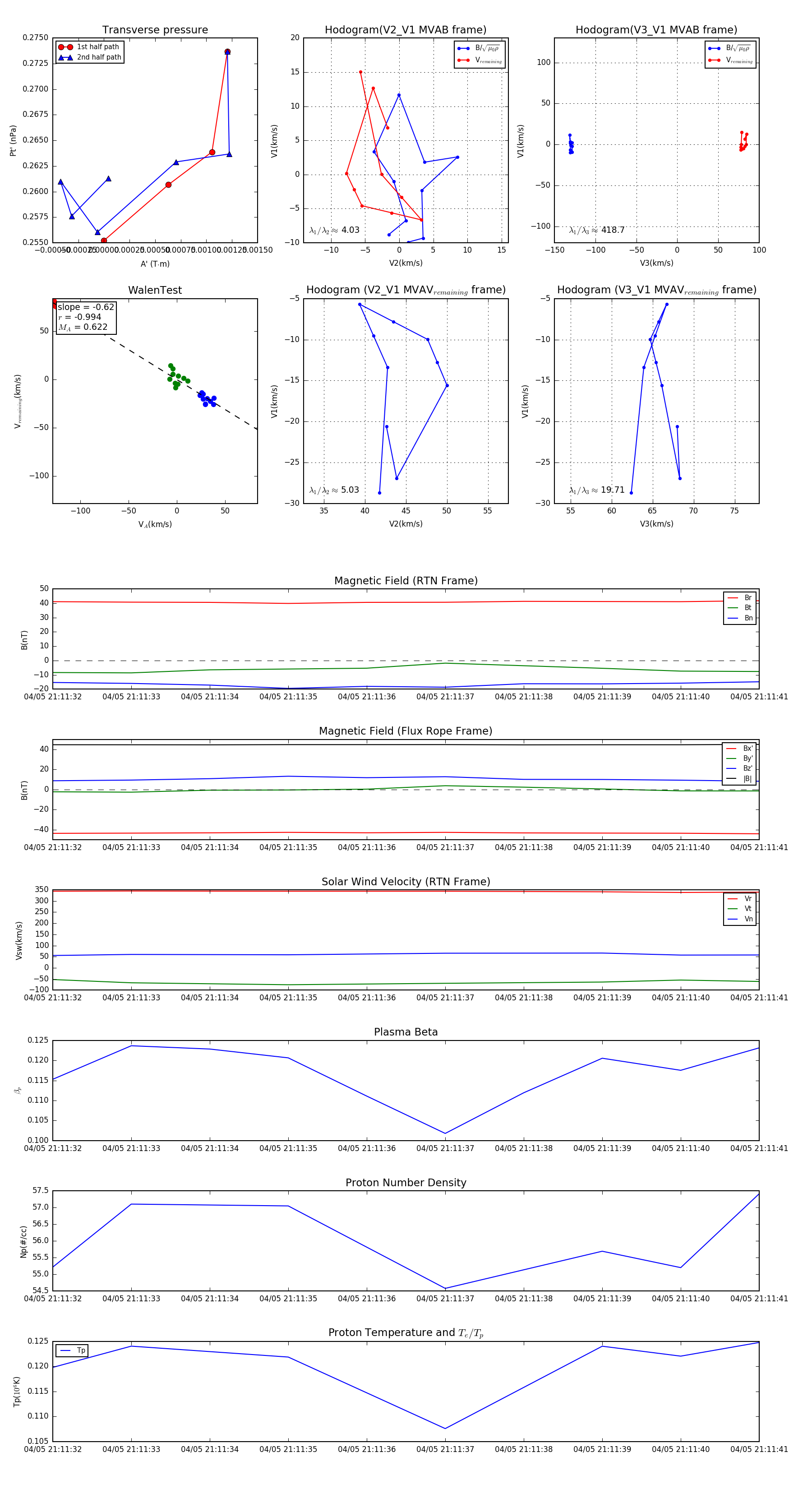
Flux Rope in 2024

Flux Rope Event 2024-04-05 21:11:32 ~ 2024-04-05 21:11:41 (10 seconds)


plot