HOME   LIST
‹–   –›

Flux Rope in 2024

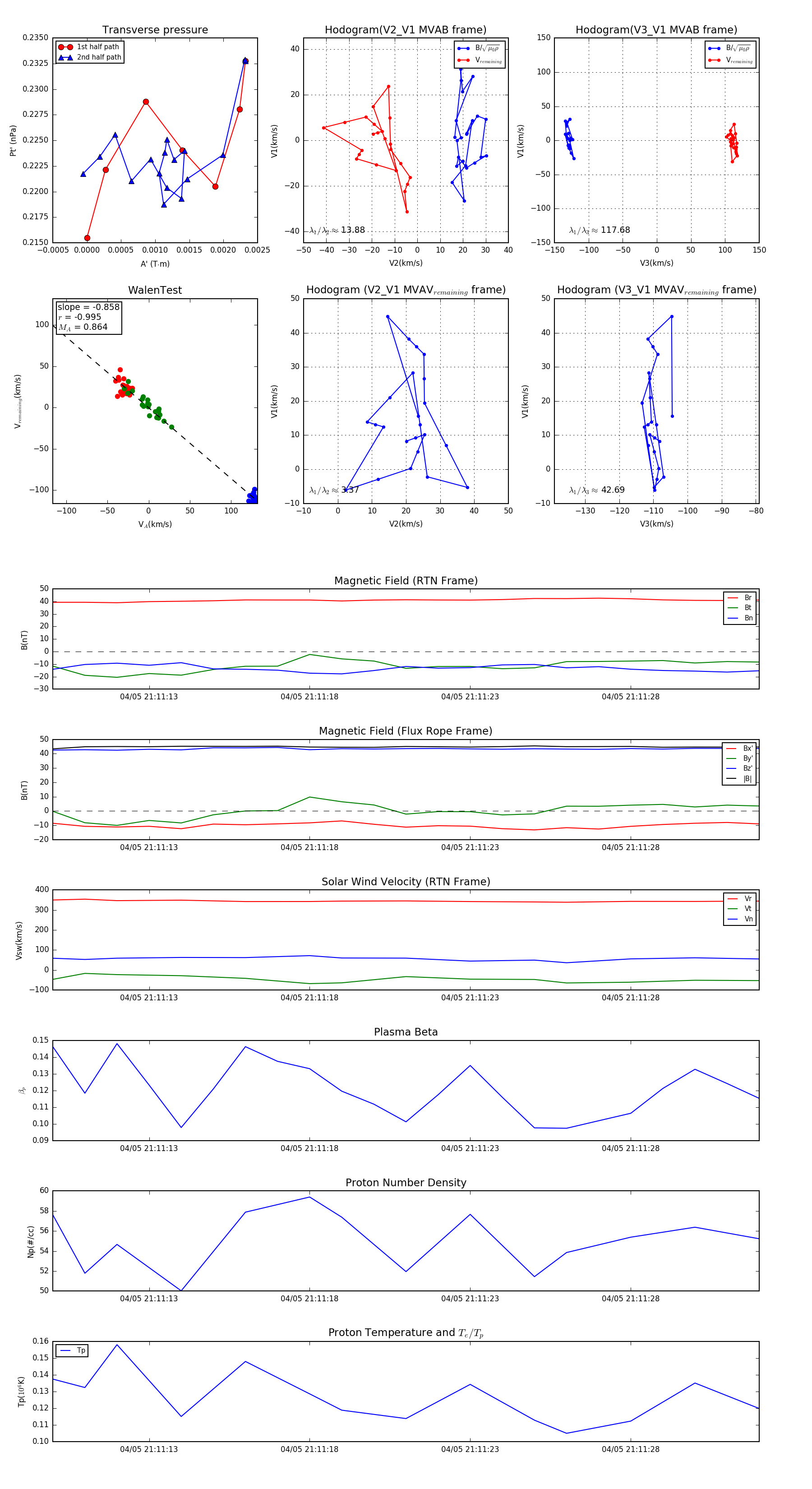
Flux Rope Event 2024-04-05 21:11:10 ~ 2024-04-05 21:11:32 (23 seconds)


plot