HOME   LIST
‹–   –›

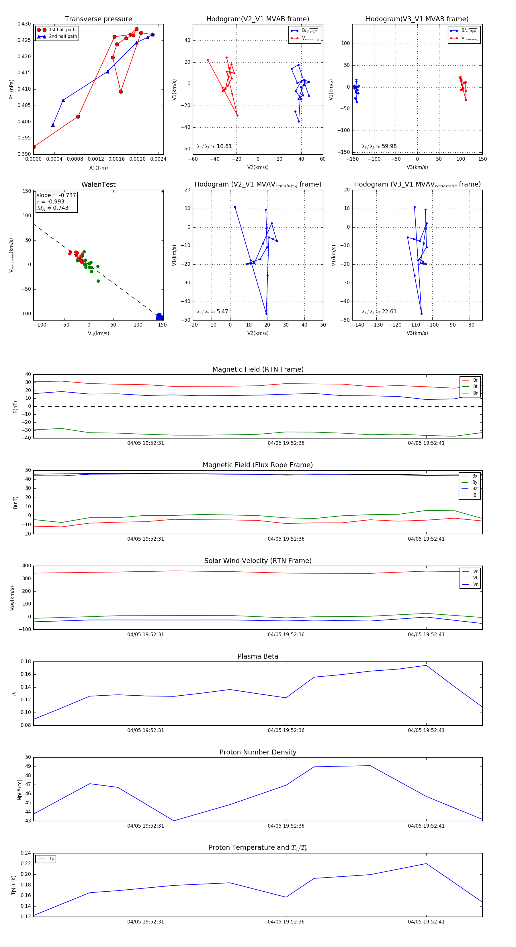
Flux Rope in 2024

Flux Rope Event 2024-04-05 19:52:27 ~ 2024-04-05 19:52:43 (17 seconds)


plot