HOME   LIST
‹–   –›

Flux Rope in 2024

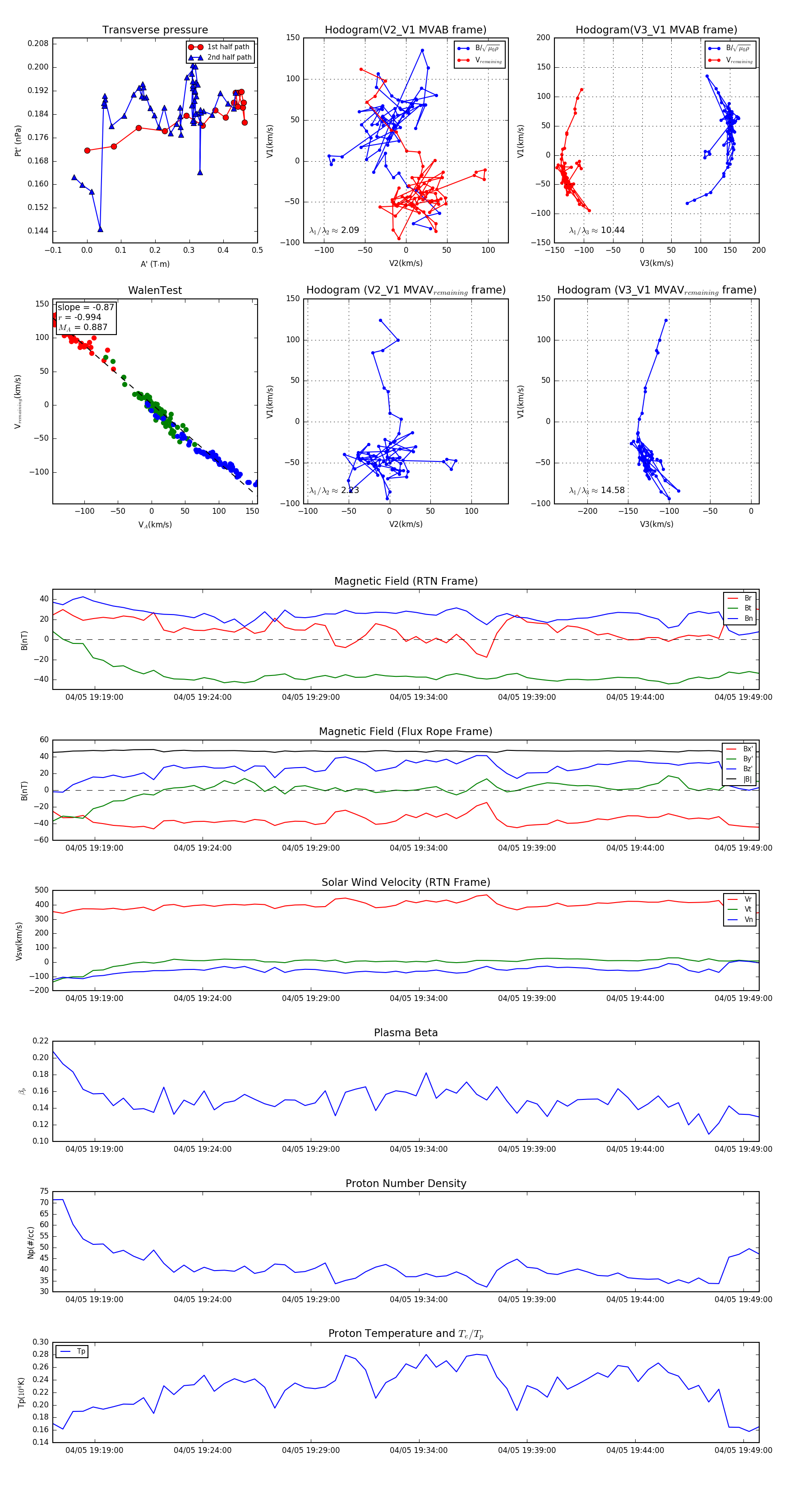
Flux Rope Event 2024-04-05 19:17:04 ~ 2024-04-05 19:49:44 (1961 seconds)


plot