HOME   LIST
‹–   –›

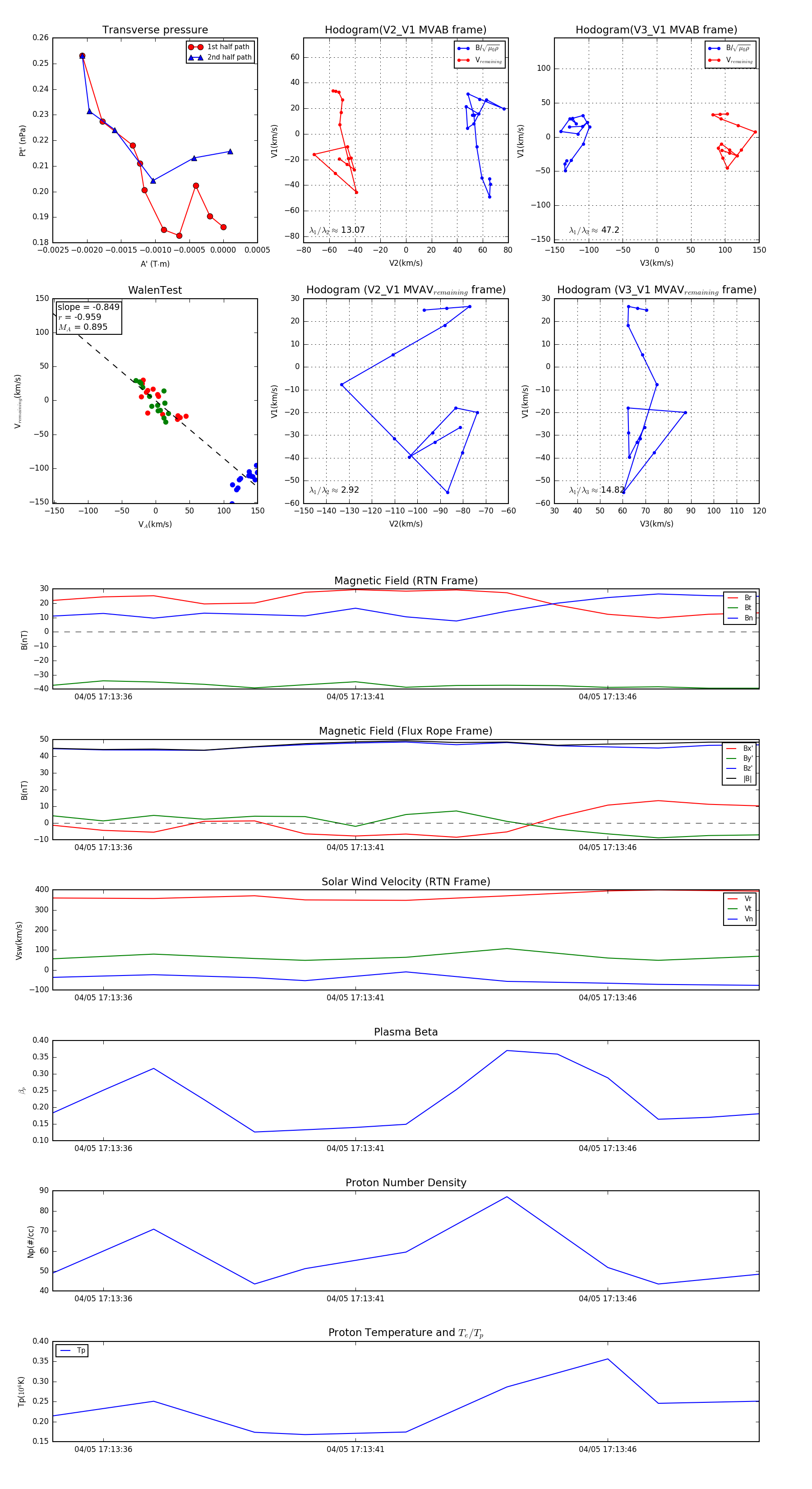
Flux Rope in 2024

Flux Rope Event 2024-04-05 17:13:35 ~ 2024-04-05 17:13:49 (15 seconds)


plot