HOME   LIST
‹–   –›

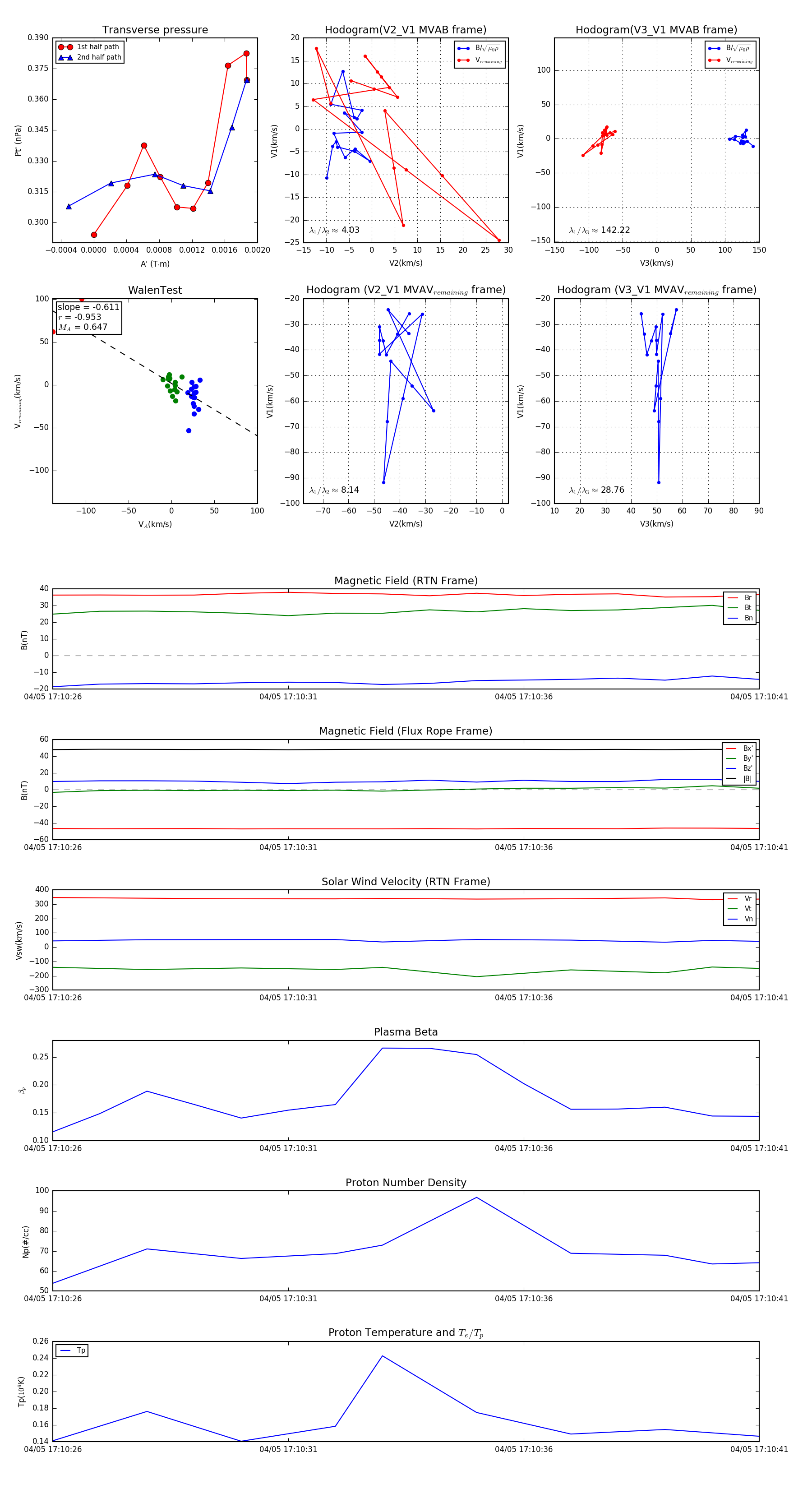
Flux Rope in 2024

Flux Rope Event 2024-04-05 17:10:26 ~ 2024-04-05 17:10:41 (16 seconds)


plot