HOME   LIST
‹–   –›

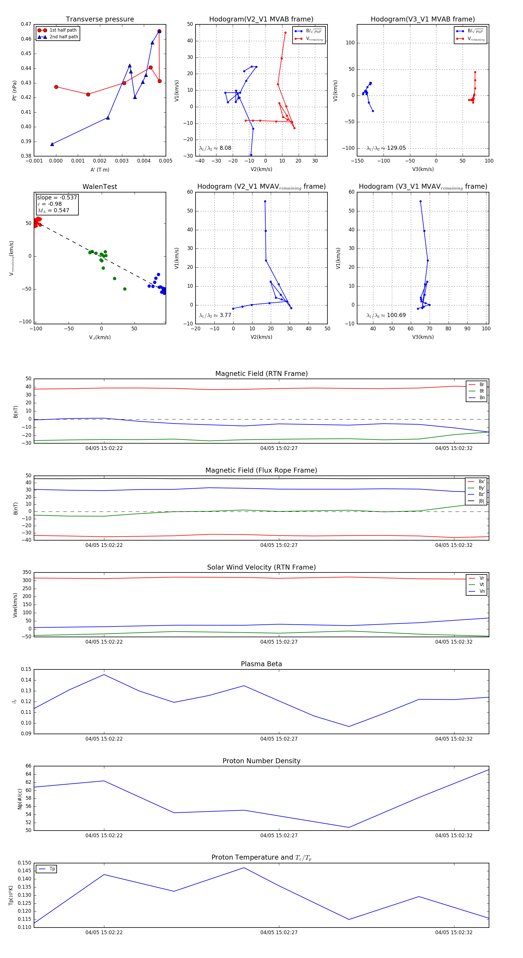
Flux Rope in 2024

Flux Rope Event 2024-04-05 15:02:20 ~ 2024-04-05 15:02:33 (14 seconds)


plot