HOME   LIST
‹–   –›

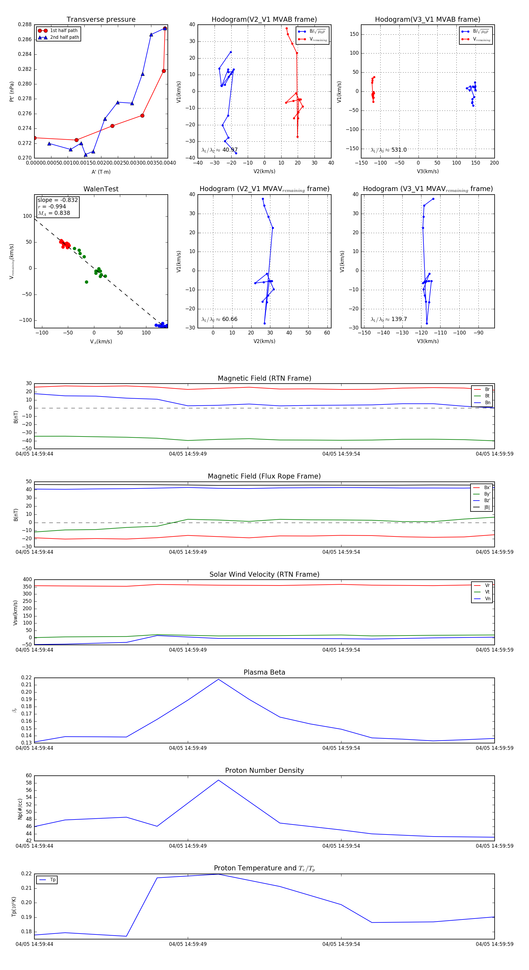
Flux Rope in 2024

Flux Rope Event 2024-04-05 14:59:44 ~ 2024-04-05 14:59:59 (16 seconds)


plot