HOME   LIST
‹–   –›

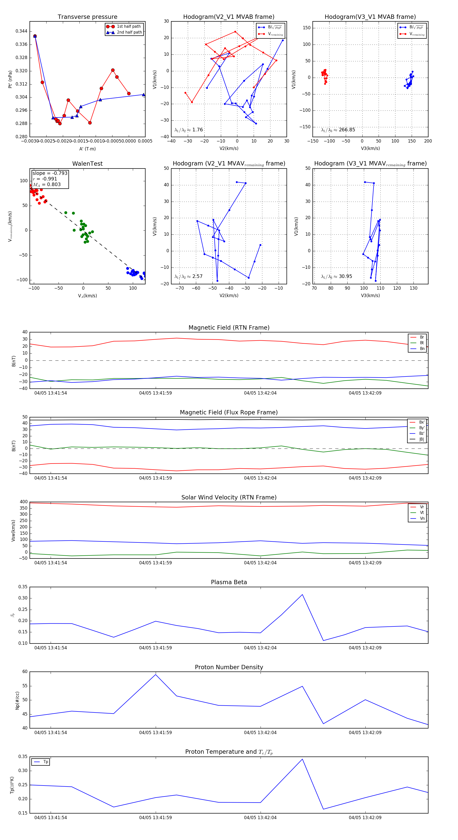
Flux Rope in 2024

Flux Rope Event 2024-04-05 13:41:53 ~ 2024-04-05 13:42:12 (20 seconds)


plot