HOME   LIST
‹–   –›

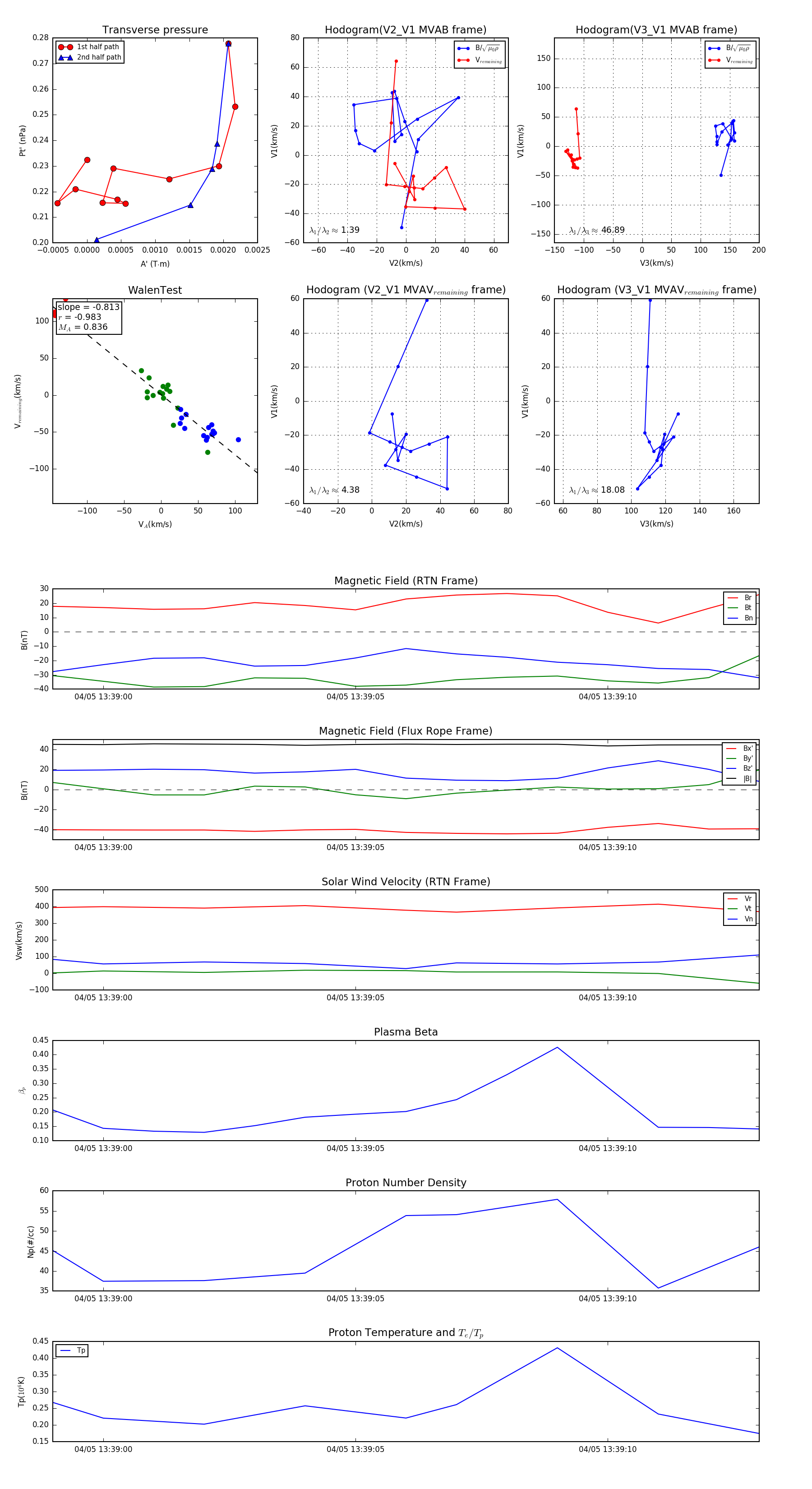
Flux Rope in 2024

Flux Rope Event 2024-04-05 13:38:59 ~ 2024-04-05 13:39:13 (15 seconds)


plot