HOME   LIST
‹–   –›

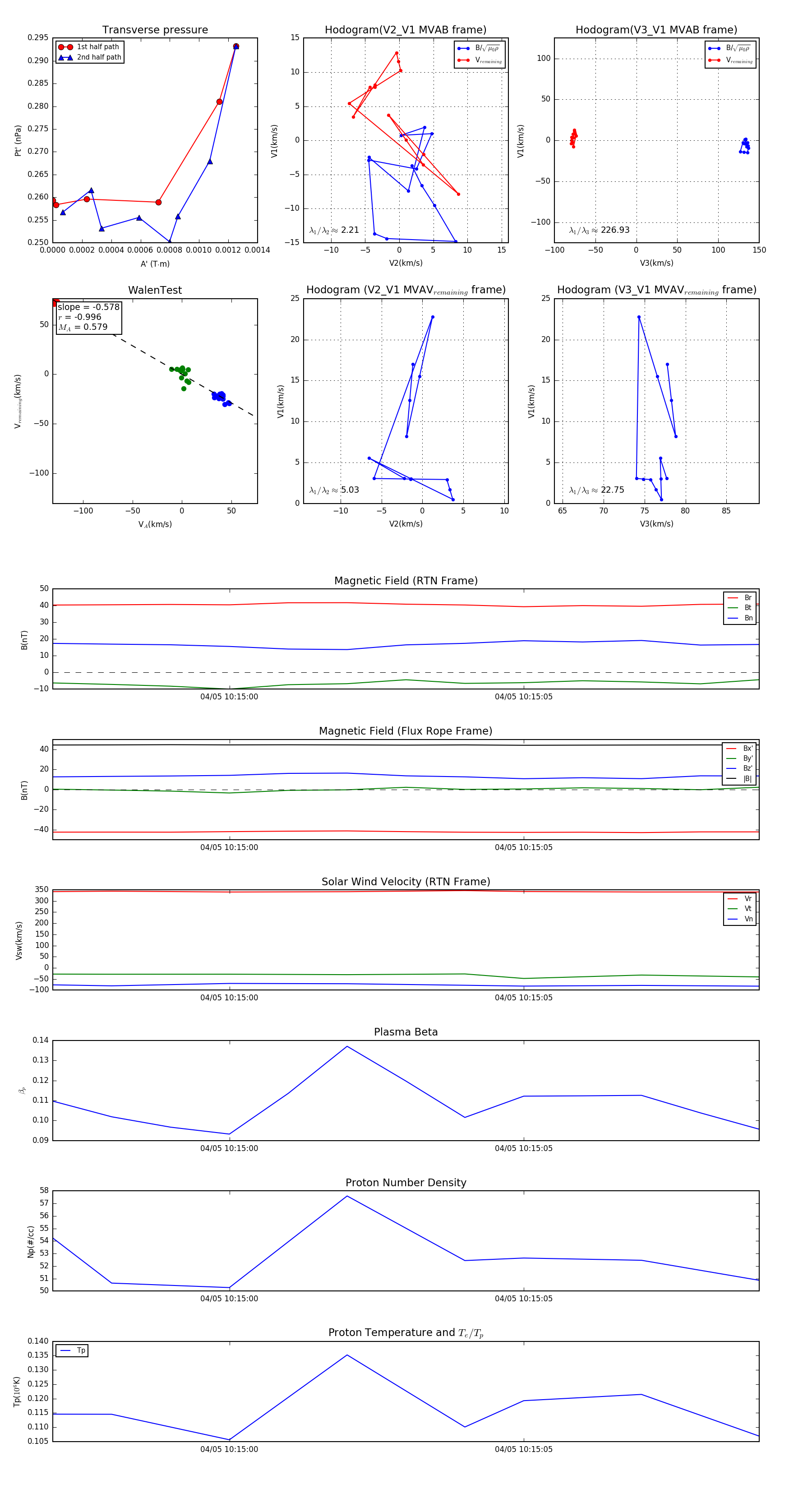
Flux Rope in 2024

Flux Rope Event 2024-04-05 10:14:57 ~ 2024-04-05 10:15:09 (13 seconds)


plot