HOME   LIST
‹–   –›

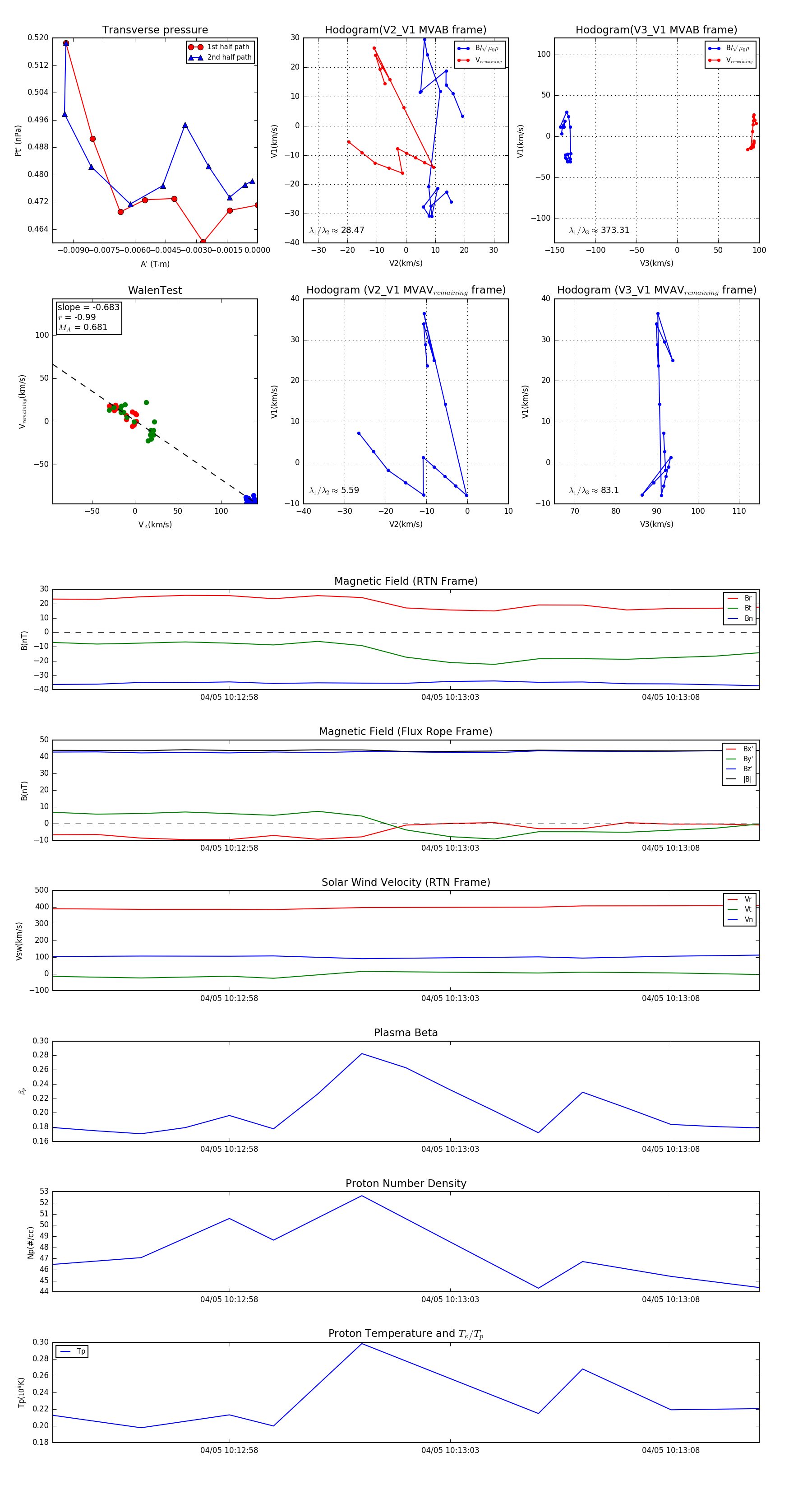
Flux Rope in 2024

Flux Rope Event 2024-04-05 10:12:54 ~ 2024-04-05 10:13:10 (17 seconds)


plot