HOME   LIST
‹–   –›

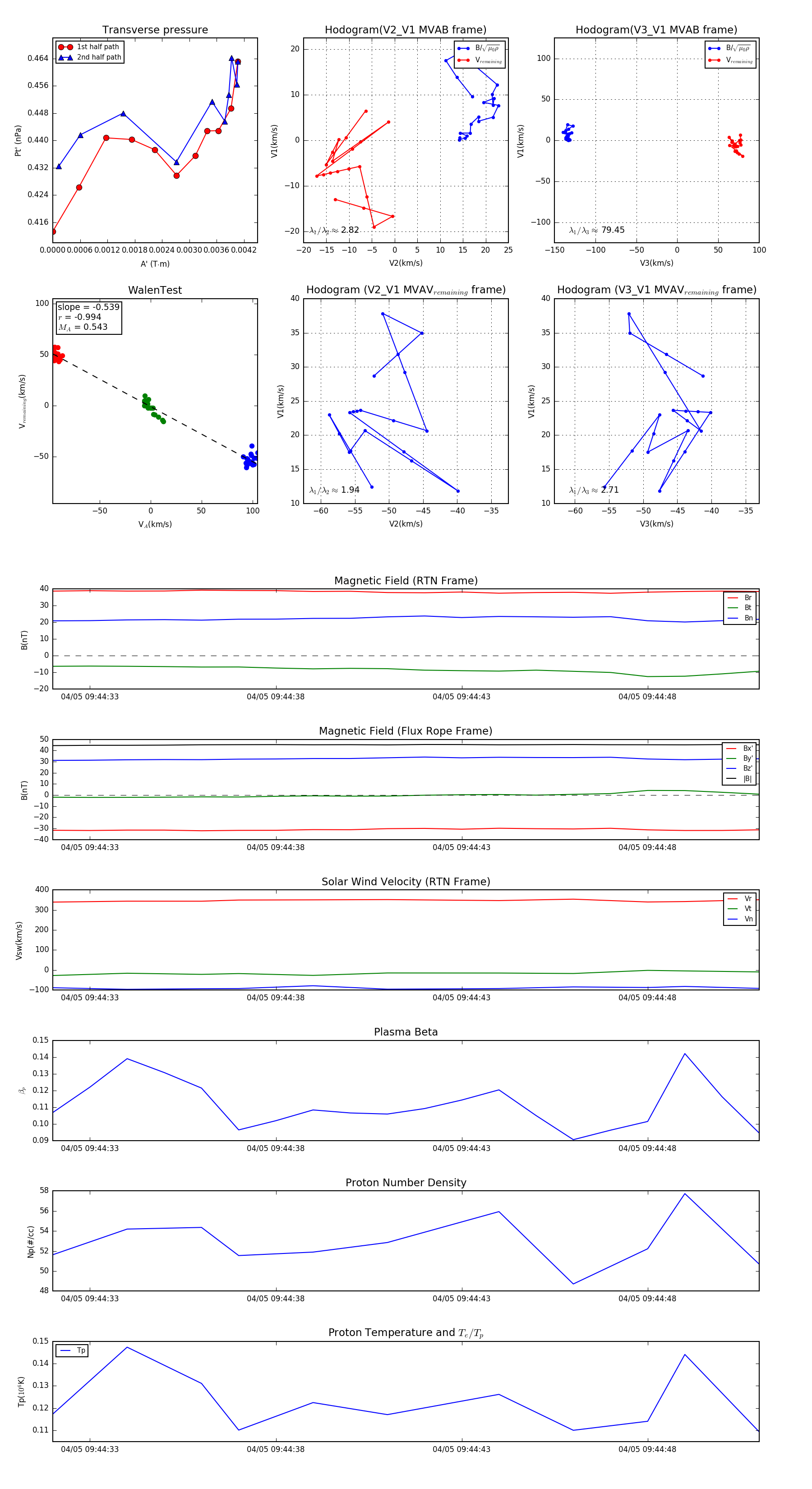
Flux Rope in 2024

Flux Rope Event 2024-04-05 09:44:32 ~ 2024-04-05 09:44:51 (20 seconds)


plot