HOME   LIST
‹–   –›

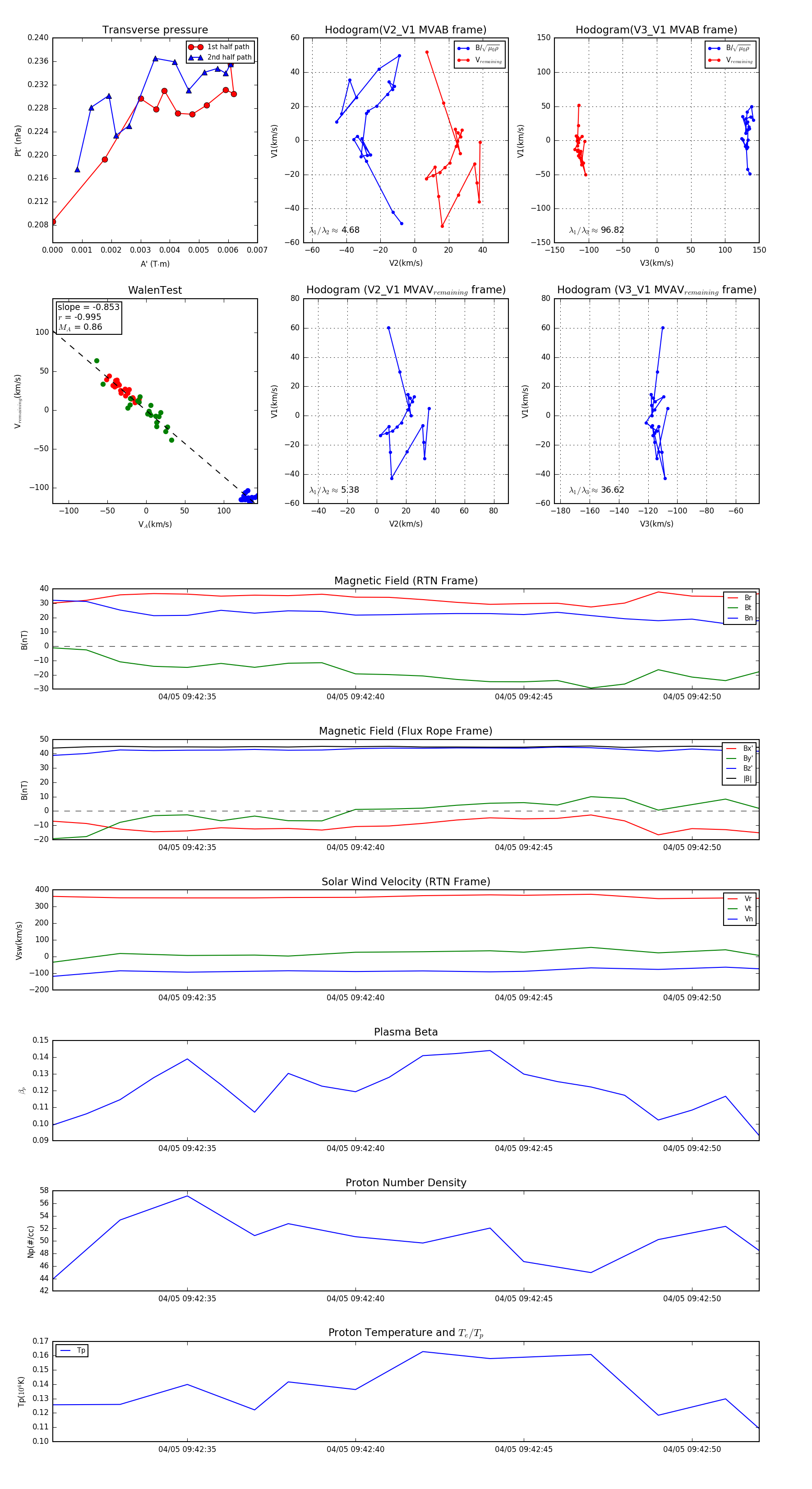
Flux Rope in 2024

Flux Rope Event 2024-04-05 09:42:31 ~ 2024-04-05 09:42:52 (22 seconds)


plot