HOME   LIST
‹–   –›

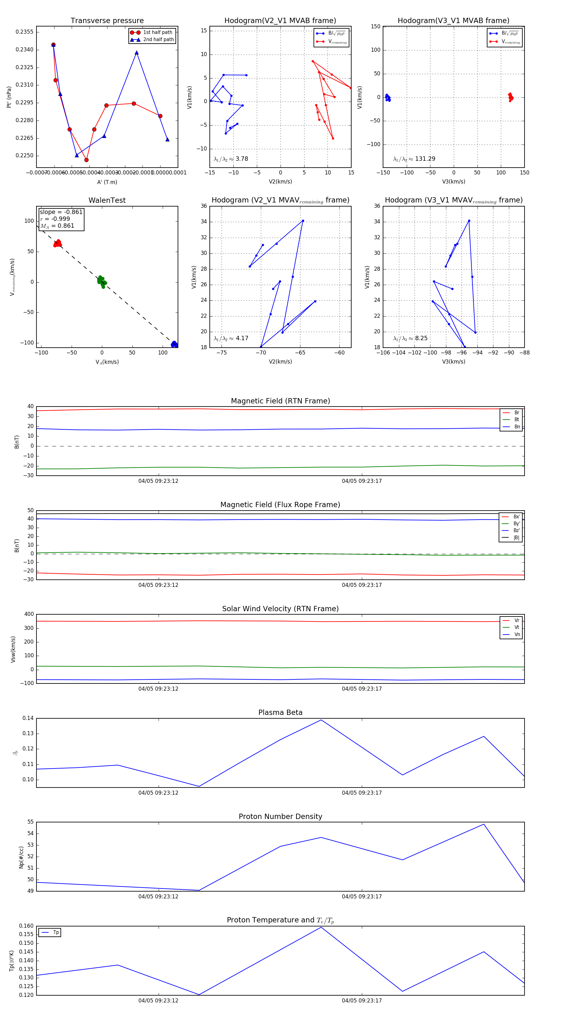
Flux Rope in 2024

Flux Rope Event 2024-04-05 09:23:09 ~ 2024-04-05 09:23:21 (13 seconds)


plot