HOME   LIST
‹–   –›

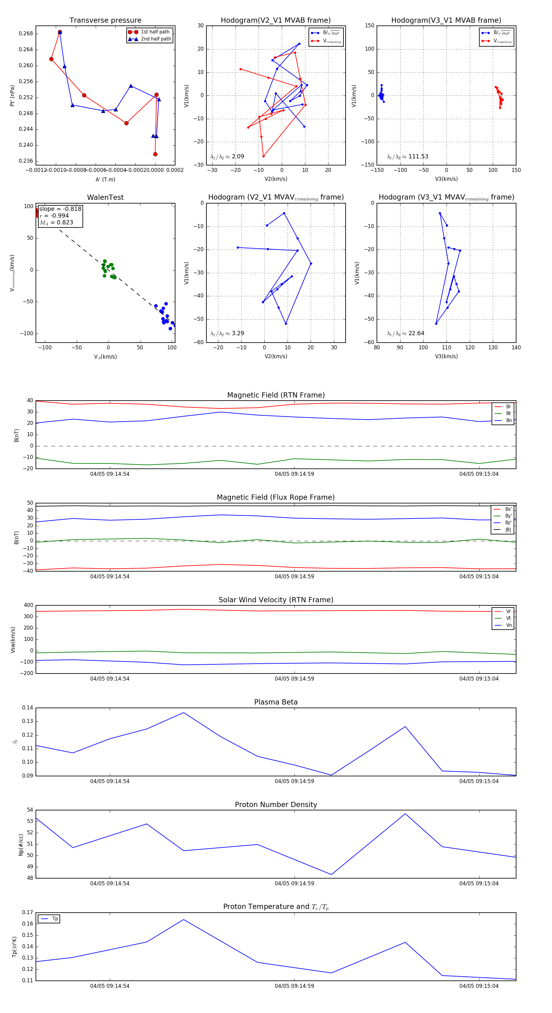
Flux Rope in 2024

Flux Rope Event 2024-04-05 09:14:52 ~ 2024-04-05 09:15:05 (14 seconds)


plot