HOME   LIST
‹–   –›

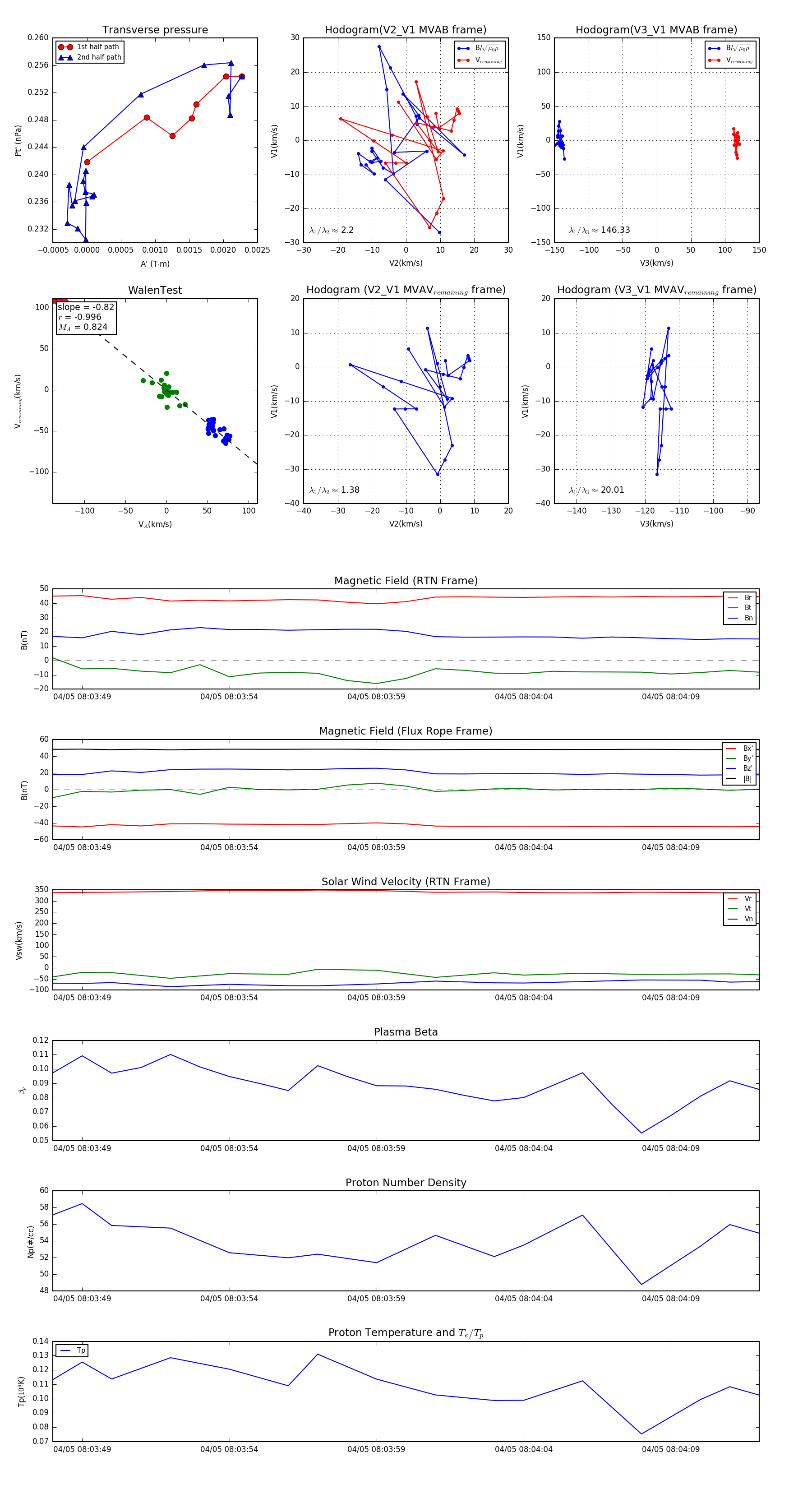
Flux Rope in 2024

Flux Rope Event 2024-04-05 08:03:48 ~ 2024-04-05 08:04:12 (25 seconds)


plot