HOME   LIST
‹–   –›

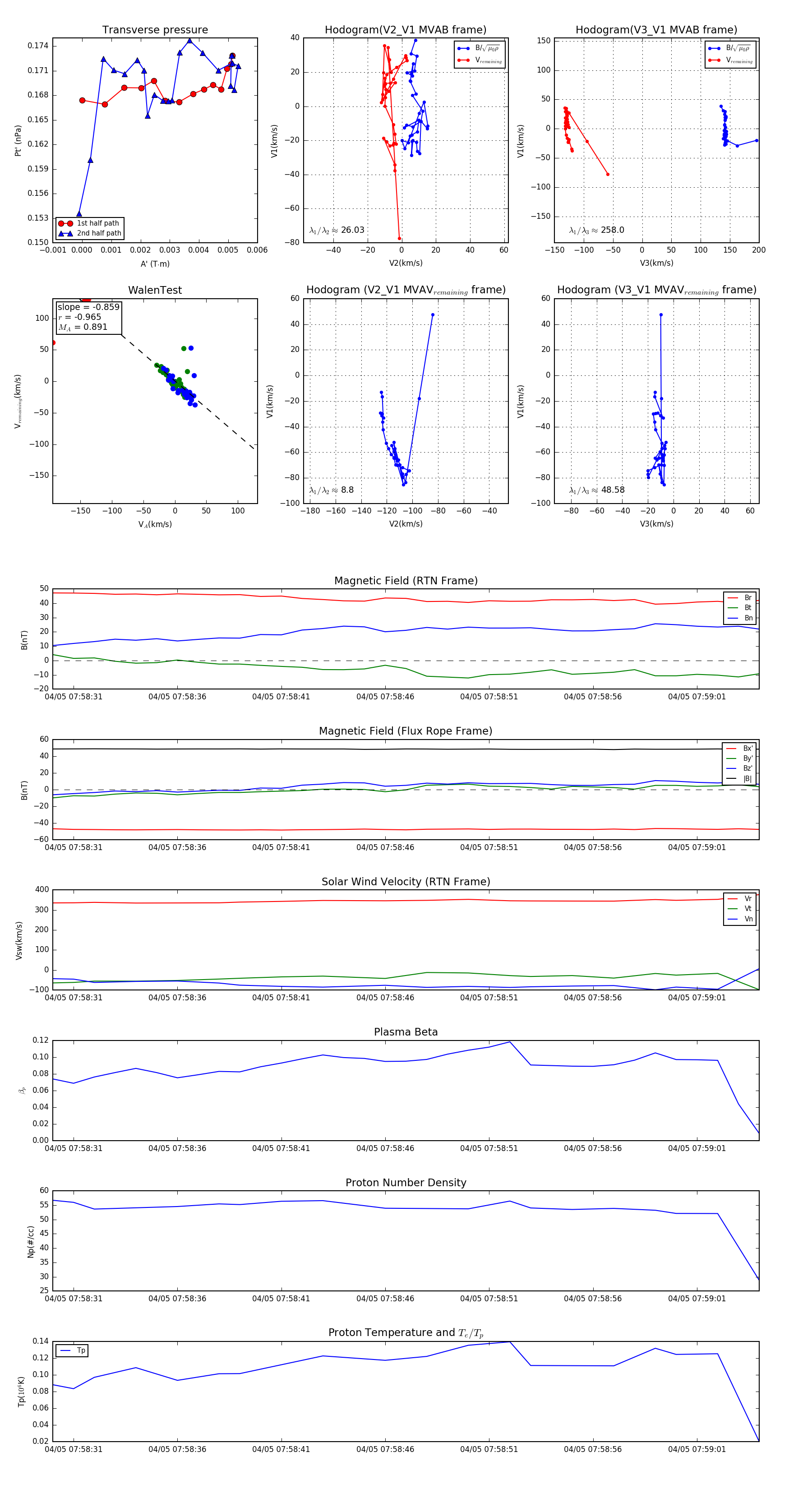
Flux Rope in 2024

Flux Rope Event 2024-04-05 07:58:30 ~ 2024-04-05 07:59:04 (35 seconds)


plot