HOME   LIST
‹–   –›

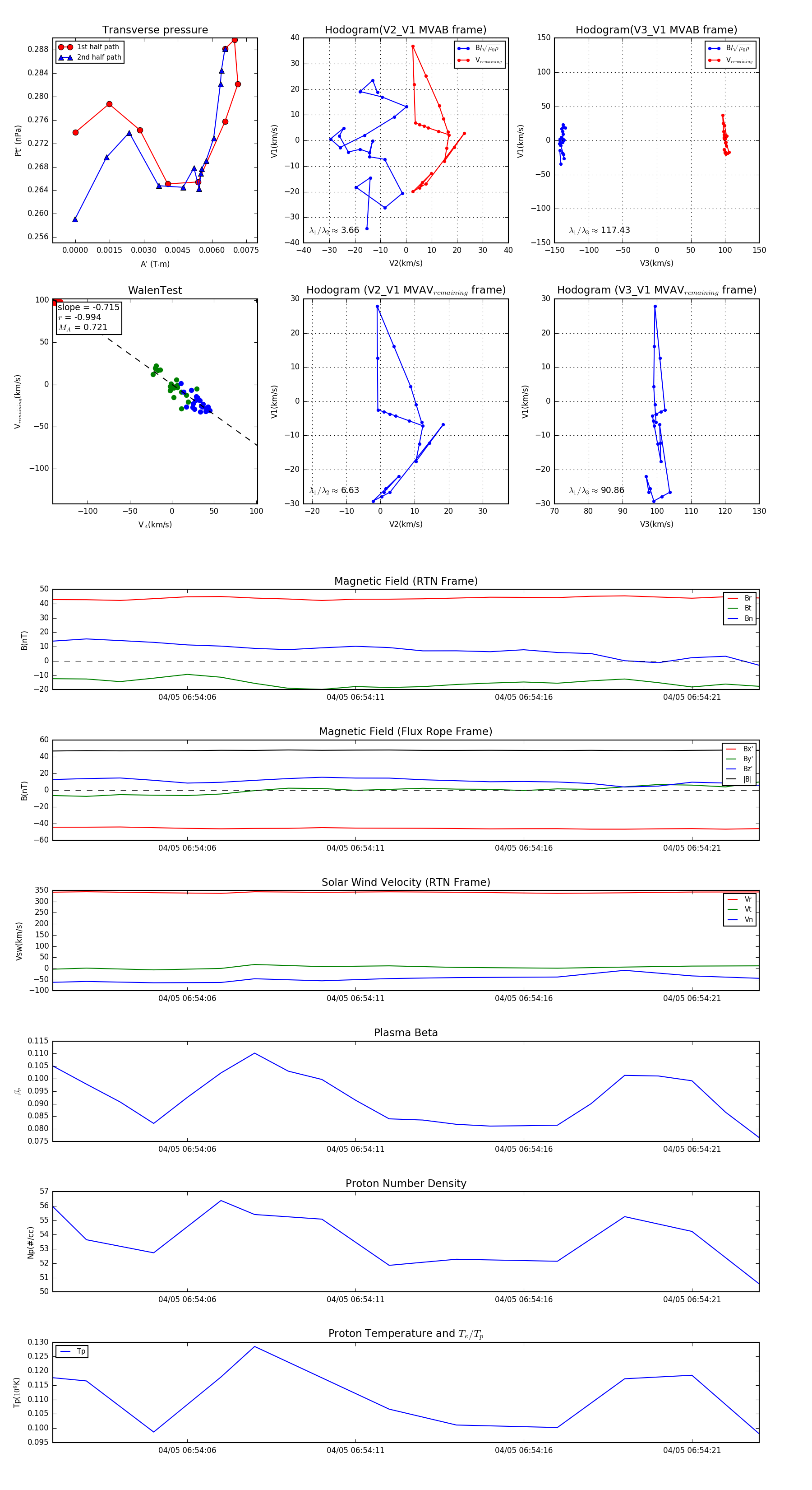
Flux Rope in 2024

Flux Rope Event 2024-04-05 06:54:02 ~ 2024-04-05 06:54:23 (22 seconds)


plot