HOME   LIST
‹–   –›

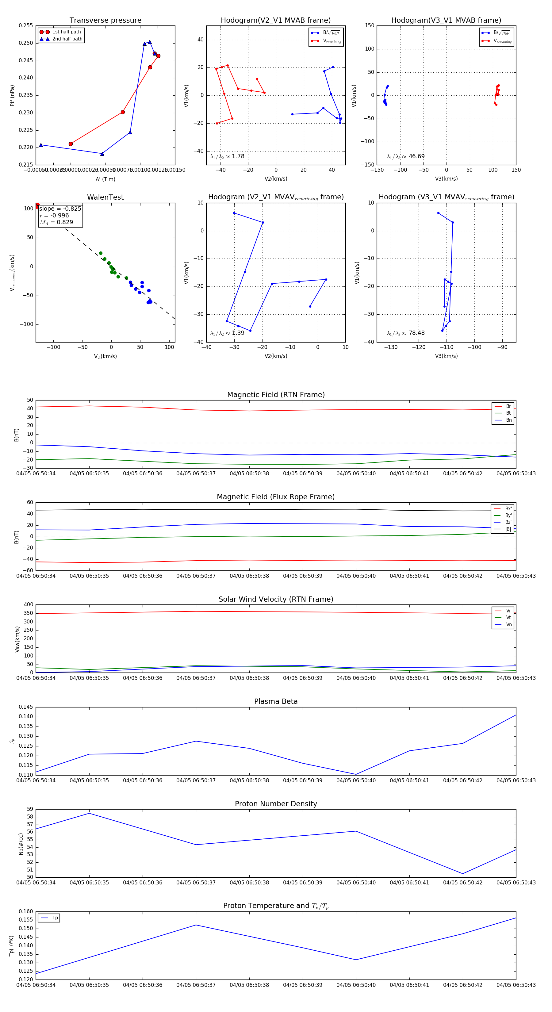
Flux Rope in 2024

Flux Rope Event 2024-04-05 06:50:34 ~ 2024-04-05 06:50:43 (10 seconds)


plot