HOME   LIST
‹–   –›

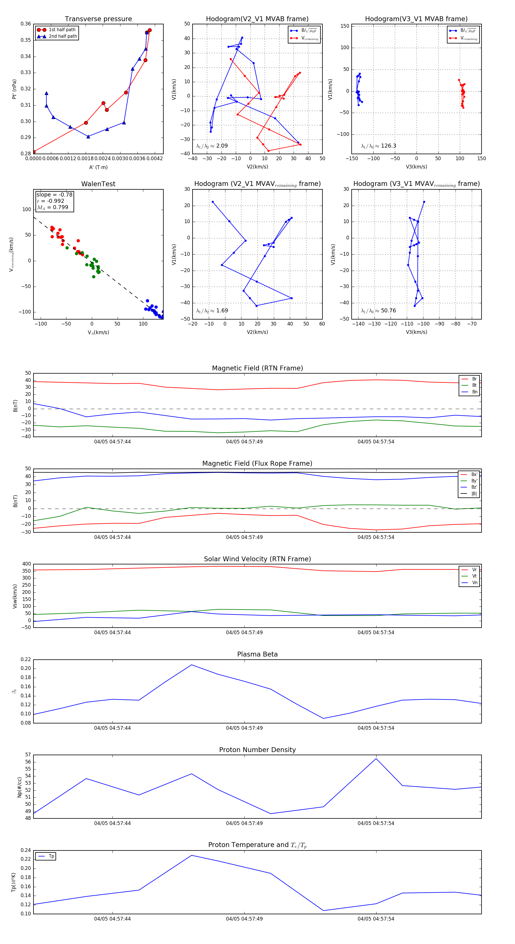
Flux Rope in 2024

Flux Rope Event 2024-04-05 04:57:41 ~ 2024-04-05 04:57:58 (18 seconds)


plot