HOME   LIST
‹–   –›

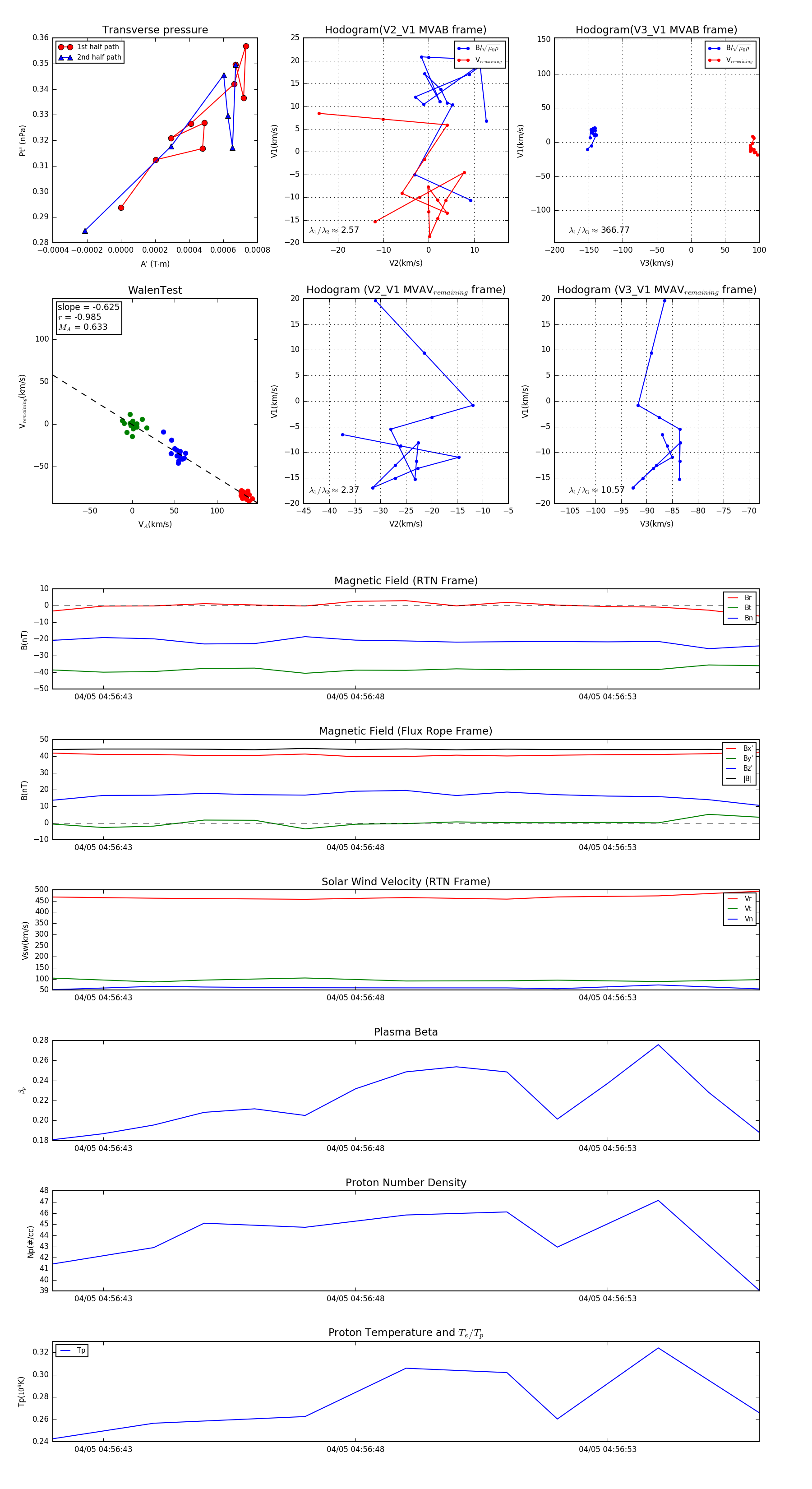
Flux Rope in 2024

Flux Rope Event 2024-04-05 04:56:42 ~ 2024-04-05 04:56:56 (15 seconds)


plot