HOME   LIST
‹–   –›

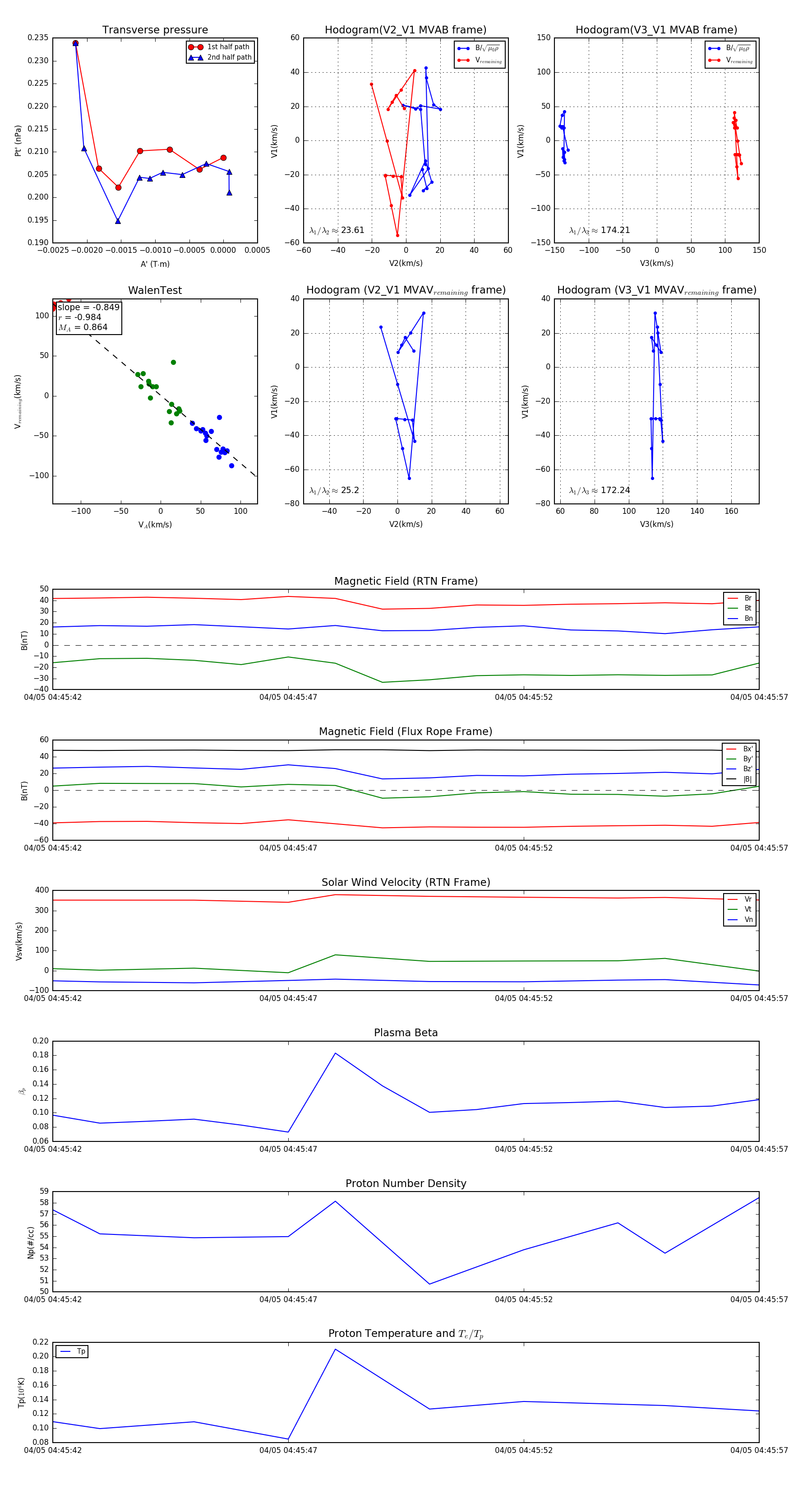
Flux Rope in 2024

Flux Rope Event 2024-04-05 04:45:42 ~ 2024-04-05 04:45:57 (16 seconds)


plot