HOME   LIST
‹–   –›

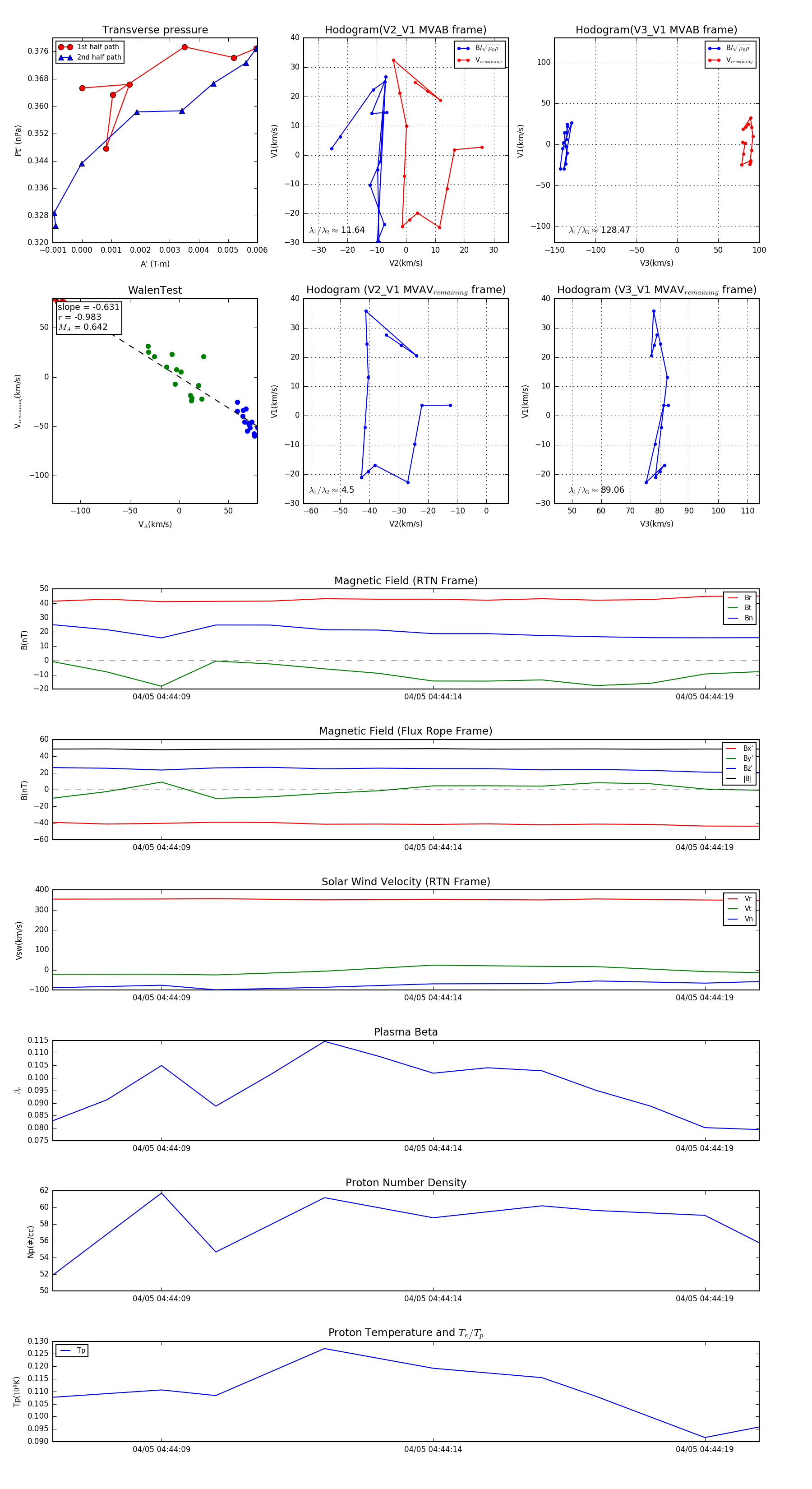
Flux Rope in 2024

Flux Rope Event 2024-04-05 04:44:07 ~ 2024-04-05 04:44:20 (14 seconds)


plot