HOME   LIST
‹–   –›

Flux Rope in 2024

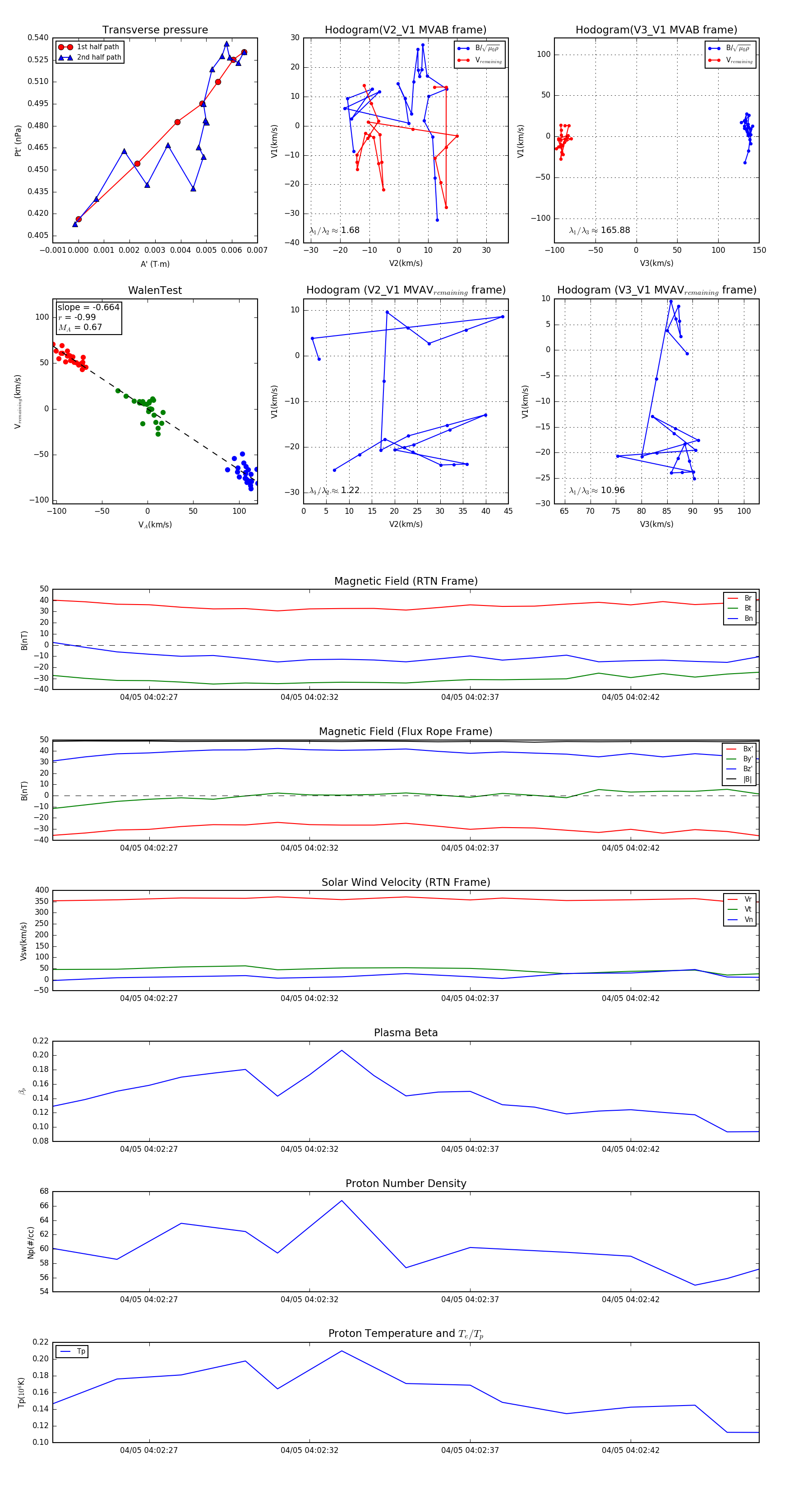
Flux Rope Event 2024-04-05 04:02:24 ~ 2024-04-05 04:02:46 (23 seconds)


plot