HOME   LIST
‹–   –›

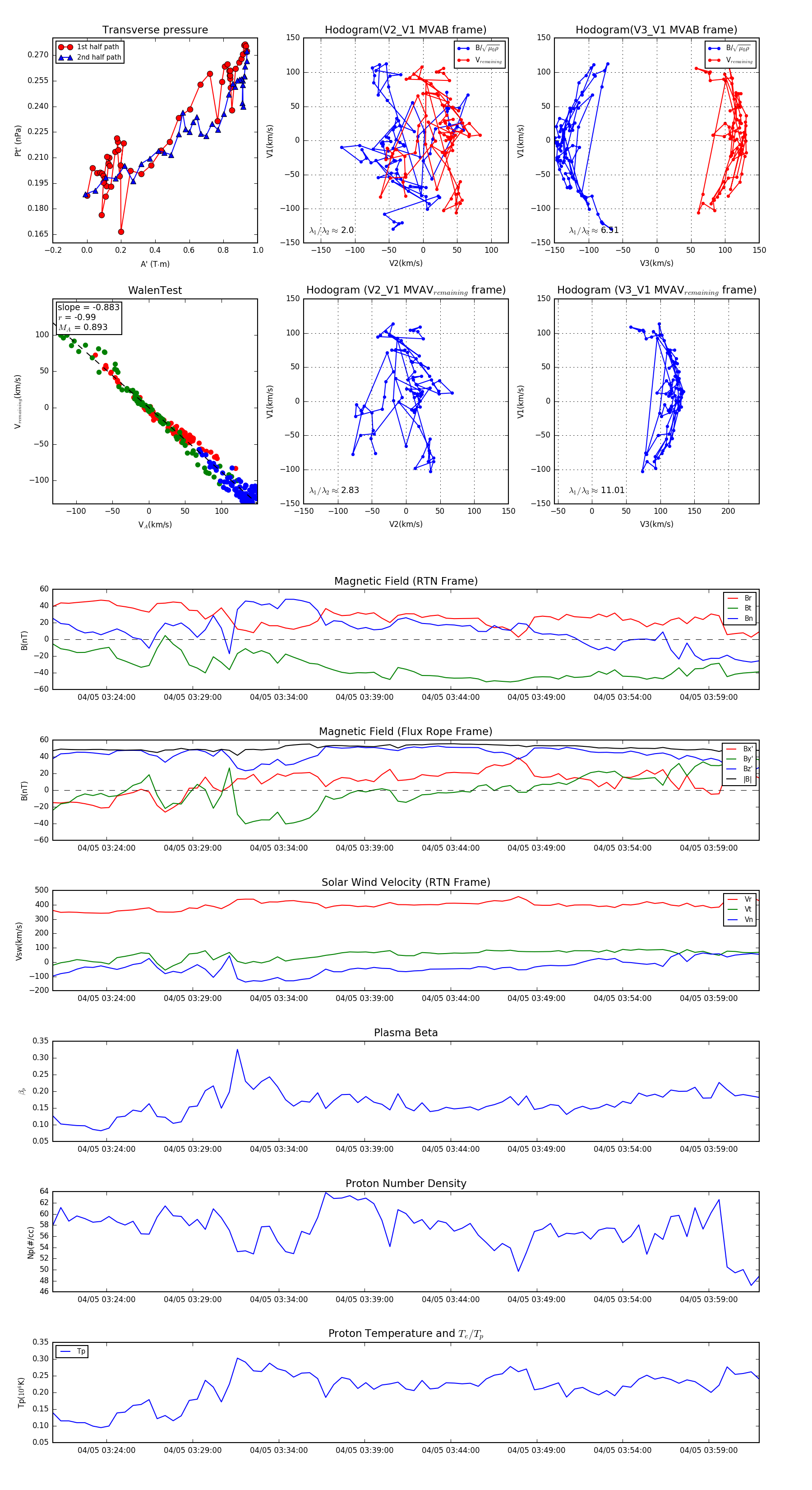
Flux Rope in 2024

Flux Rope Event 2024-04-05 03:20:52 ~ 2024-04-05 04:01:56 (2465 seconds)


plot