HOME   LIST
‹–   –›

Flux Rope in 2024

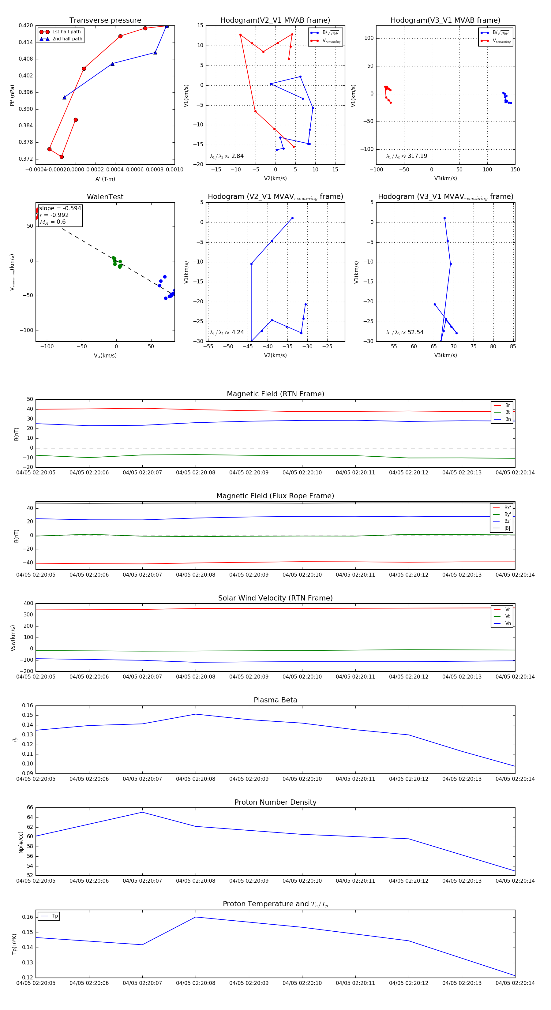
Flux Rope Event 2024-04-05 02:20:05 ~ 2024-04-05 02:20:14 (10 seconds)


plot