HOME   LIST
‹–   –›

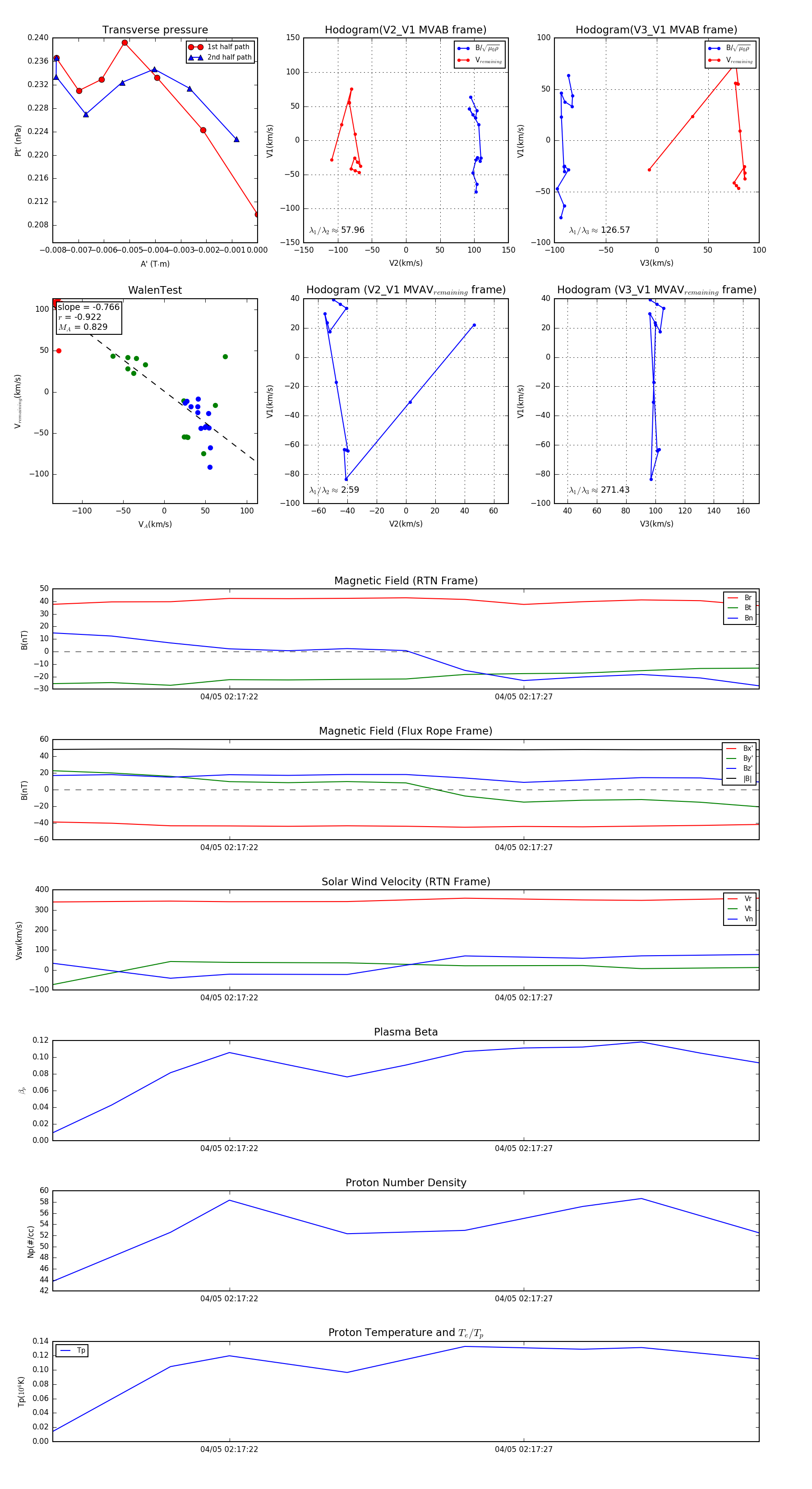
Flux Rope in 2024

Flux Rope Event 2024-04-05 02:17:19 ~ 2024-04-05 02:17:31 (13 seconds)


plot