HOME   LIST
‹–   –›

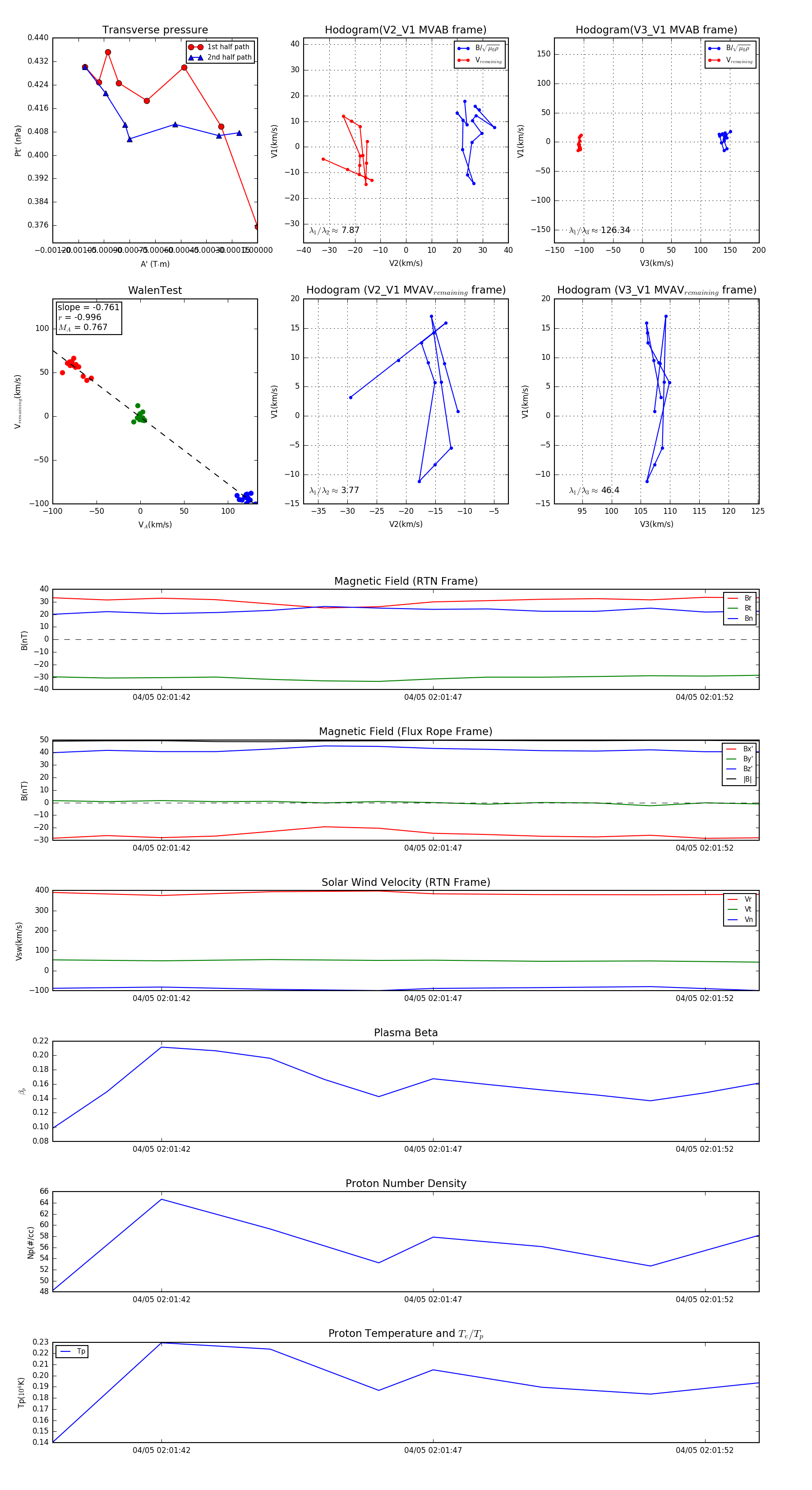
Flux Rope in 2024

Flux Rope Event 2024-04-05 02:01:40 ~ 2024-04-05 02:01:53 (14 seconds)


plot