HOME   LIST
‹–   –›

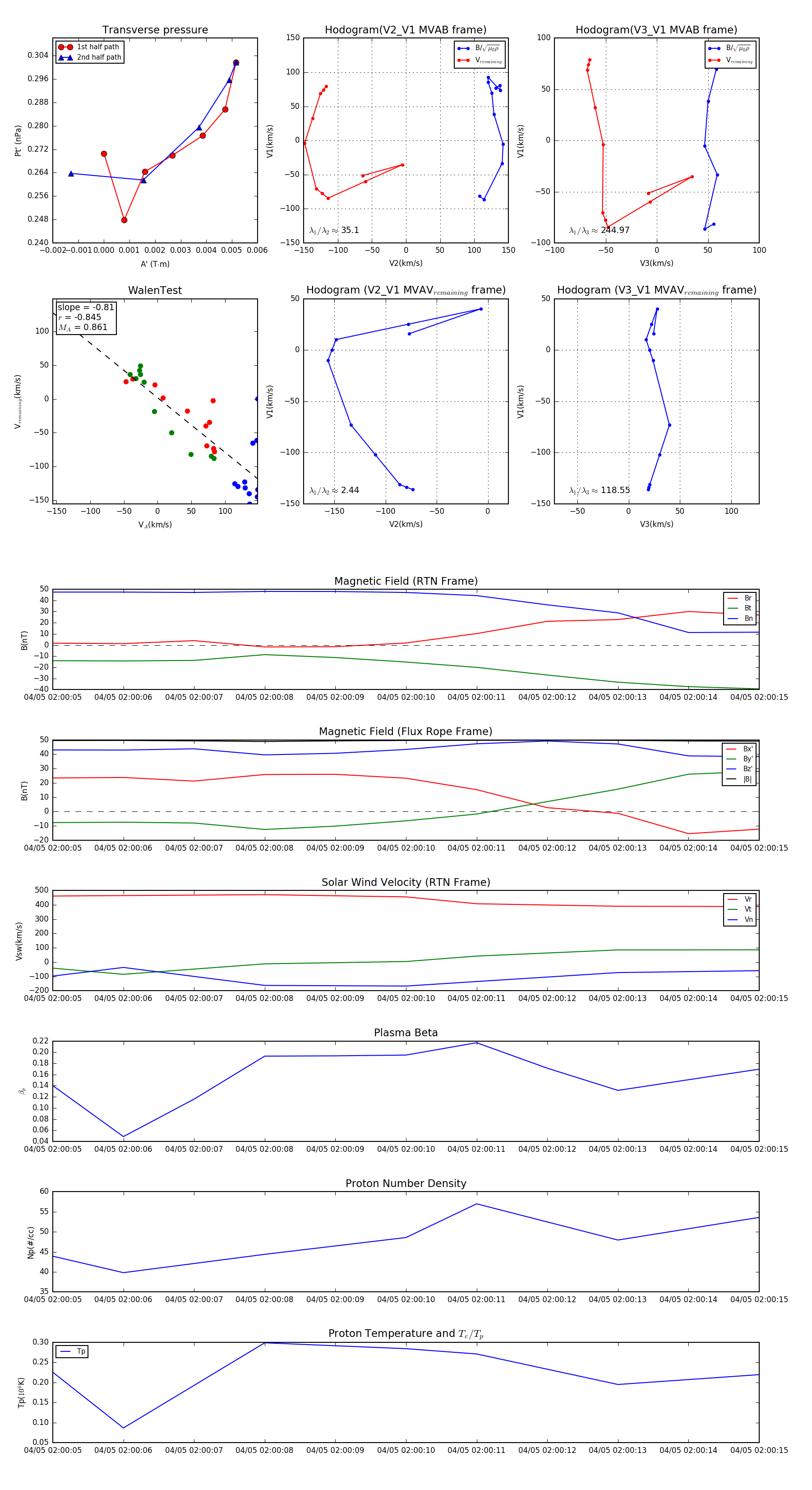
Flux Rope in 2024

Flux Rope Event 2024-04-05 02:00:05 ~ 2024-04-05 02:00:15 (11 seconds)


plot