HOME   LIST
‹–   –›

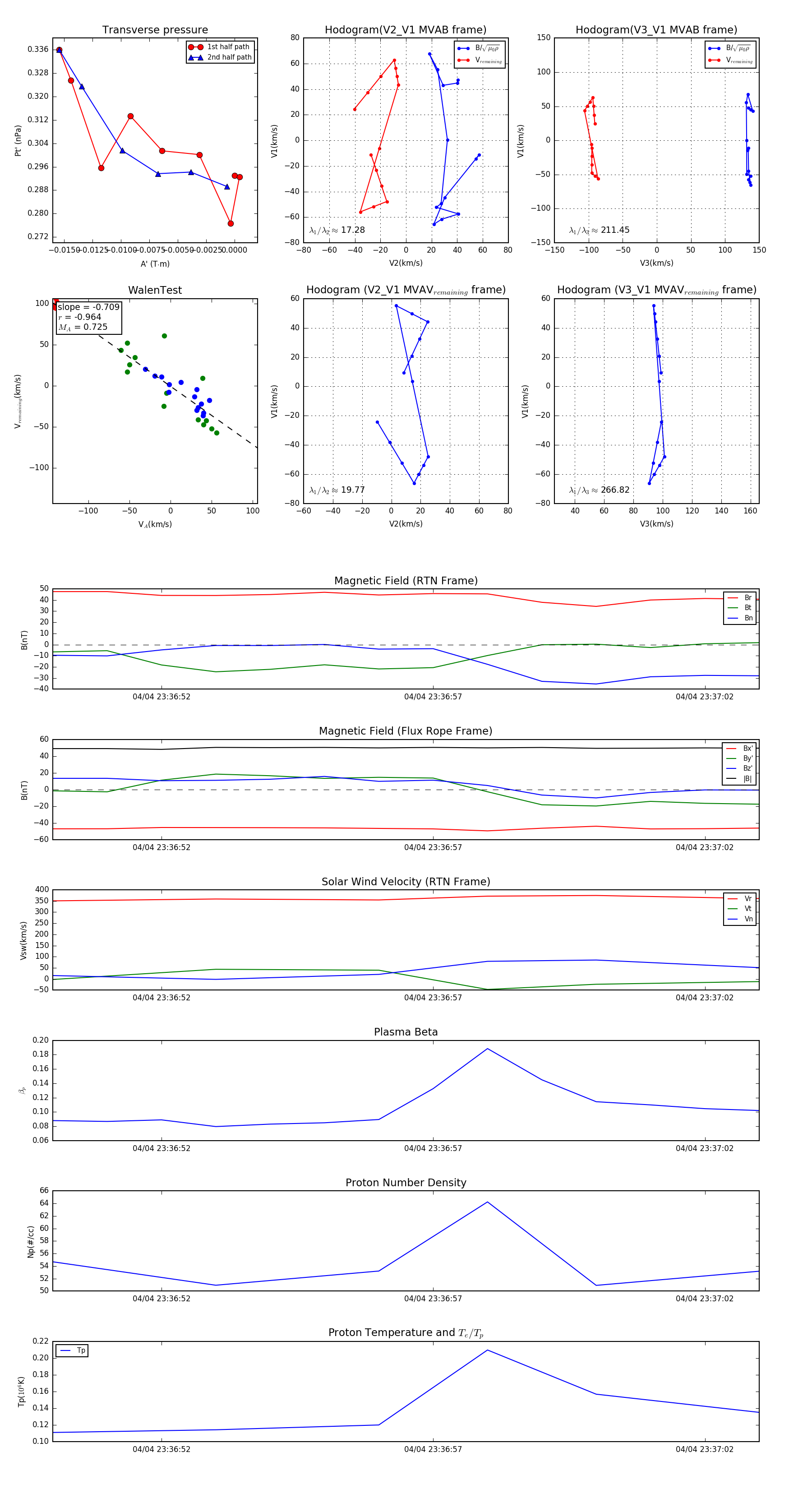
Flux Rope in 2024

Flux Rope Event 2024-04-04 23:36:50 ~ 2024-04-04 23:37:03 (14 seconds)


plot