HOME   LIST
‹–   –›

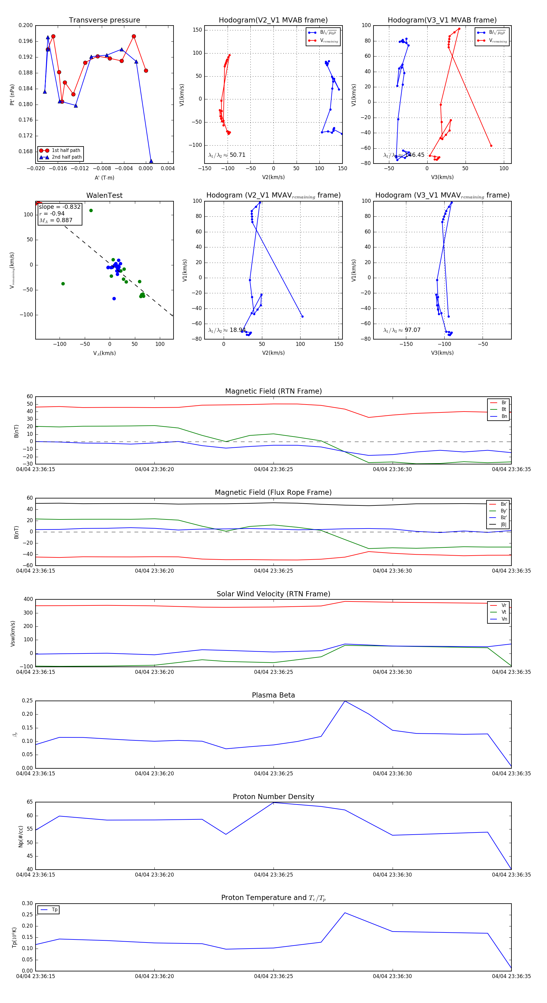
Flux Rope in 2024

Flux Rope Event 2024-04-04 23:36:15 ~ 2024-04-04 23:36:35 (21 seconds)


plot