HOME   LIST
‹–   –›

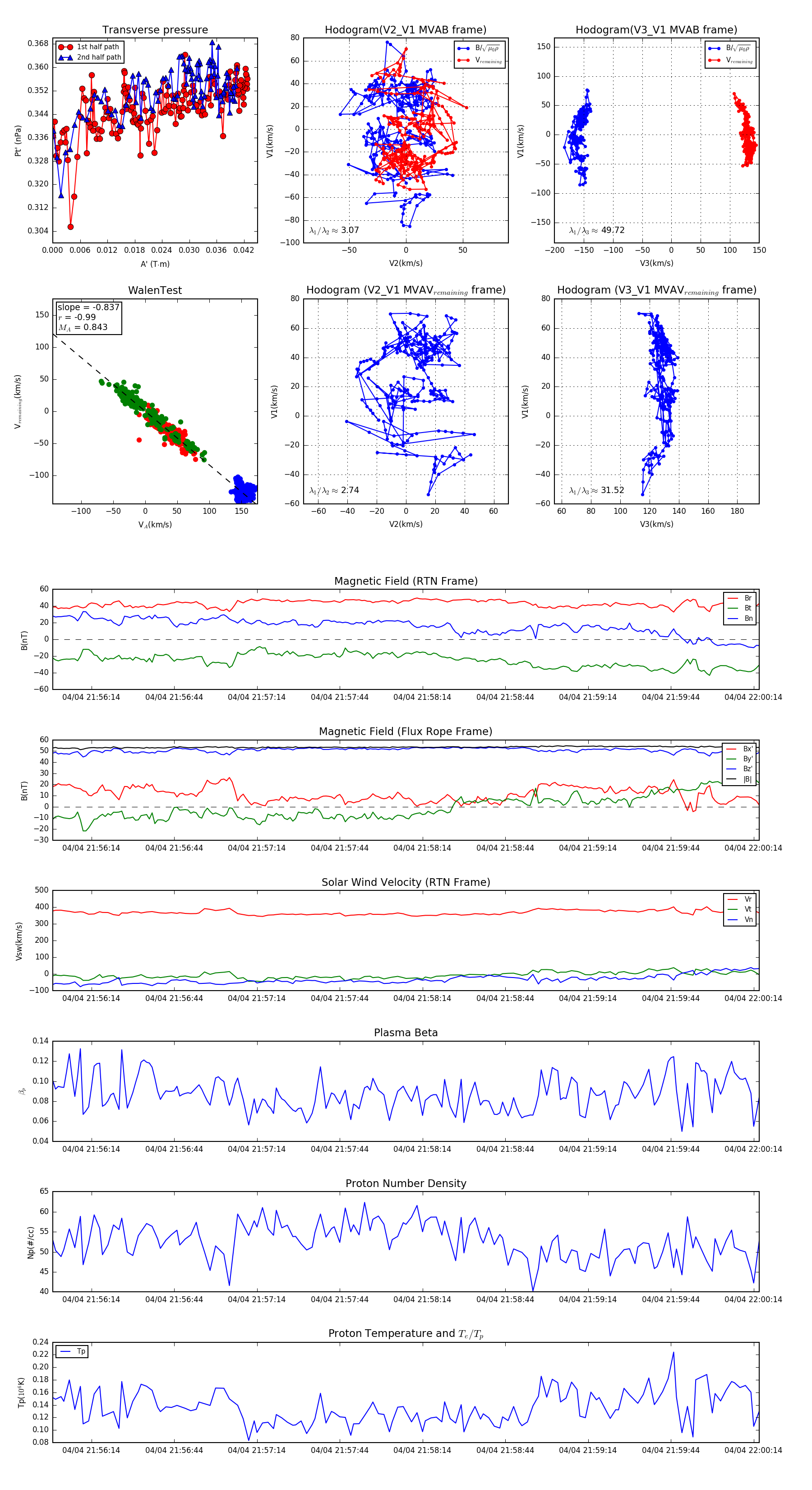
Flux Rope in 2024

Flux Rope Event 2024-04-04 21:56:00 ~ 2024-04-04 22:00:16 (257 seconds)


plot