HOME   LIST
‹–   –›

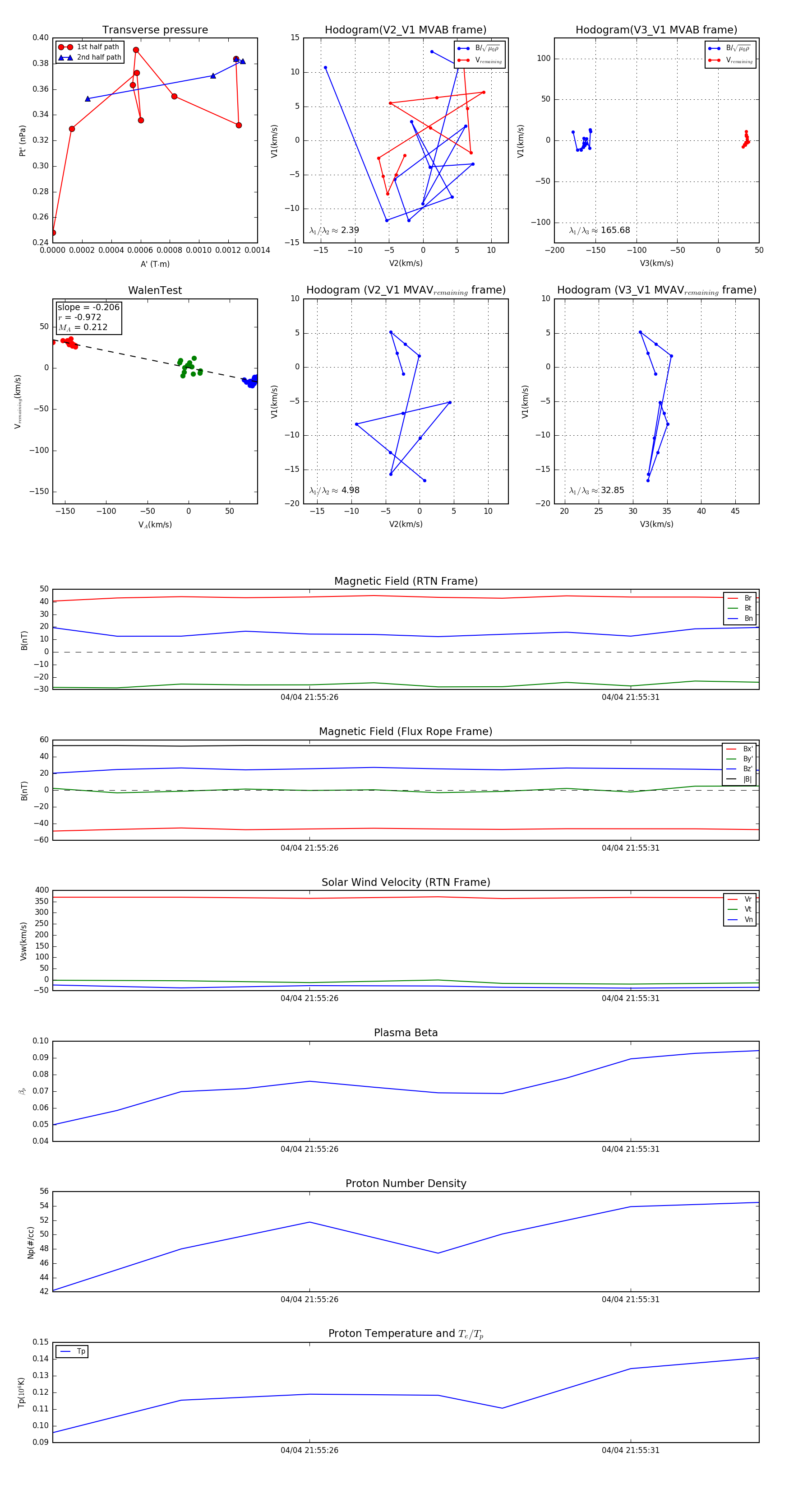
Flux Rope in 2024

Flux Rope Event 2024-04-04 21:55:22 ~ 2024-04-04 21:55:33 (12 seconds)


plot