HOME   LIST
‹–   –›

Flux Rope in 2024

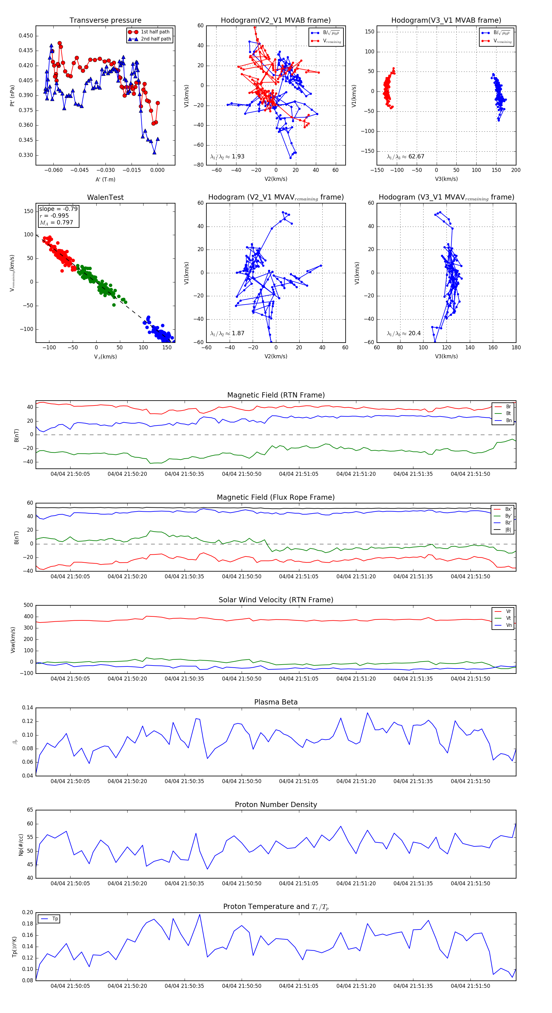
Flux Rope Event 2024-04-04 21:49:56 ~ 2024-04-04 21:52:02 (127 seconds)


plot