HOME   LIST
‹–   –›

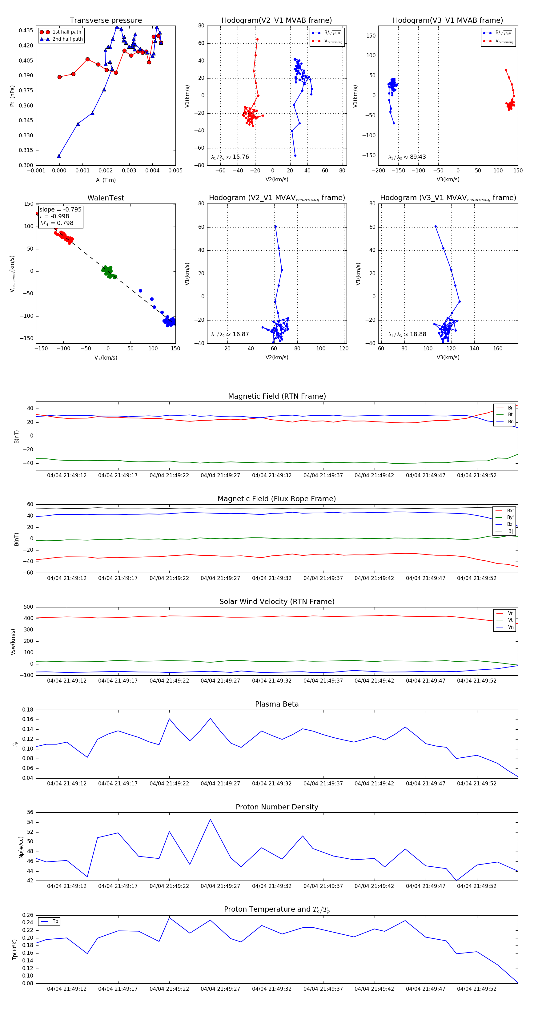
Flux Rope in 2024

Flux Rope Event 2024-04-04 21:49:09 ~ 2024-04-04 21:49:56 (48 seconds)


plot