HOME   LIST
‹–   –›

Flux Rope in 2024

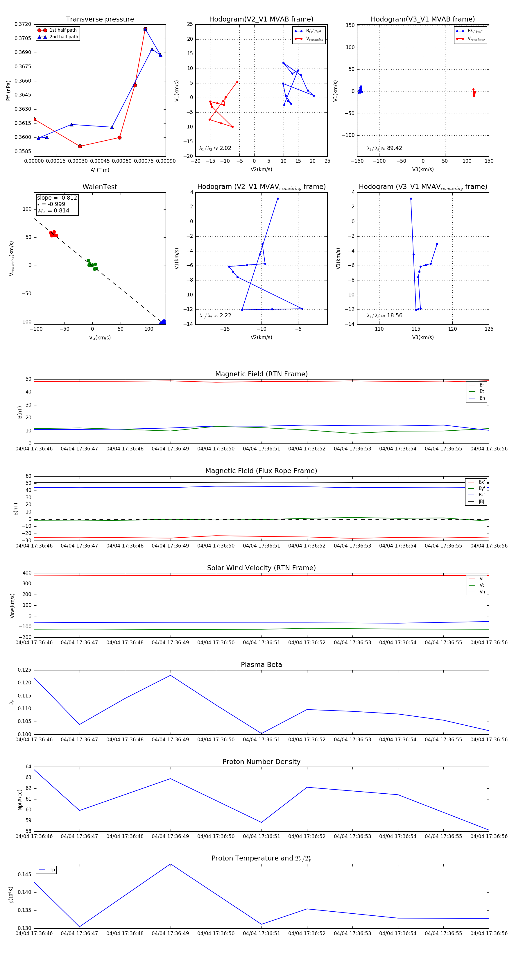
Flux Rope Event 2024-04-04 17:36:46 ~ 2024-04-04 17:36:56 (11 seconds)


plot