HOME   LIST
‹–   –›

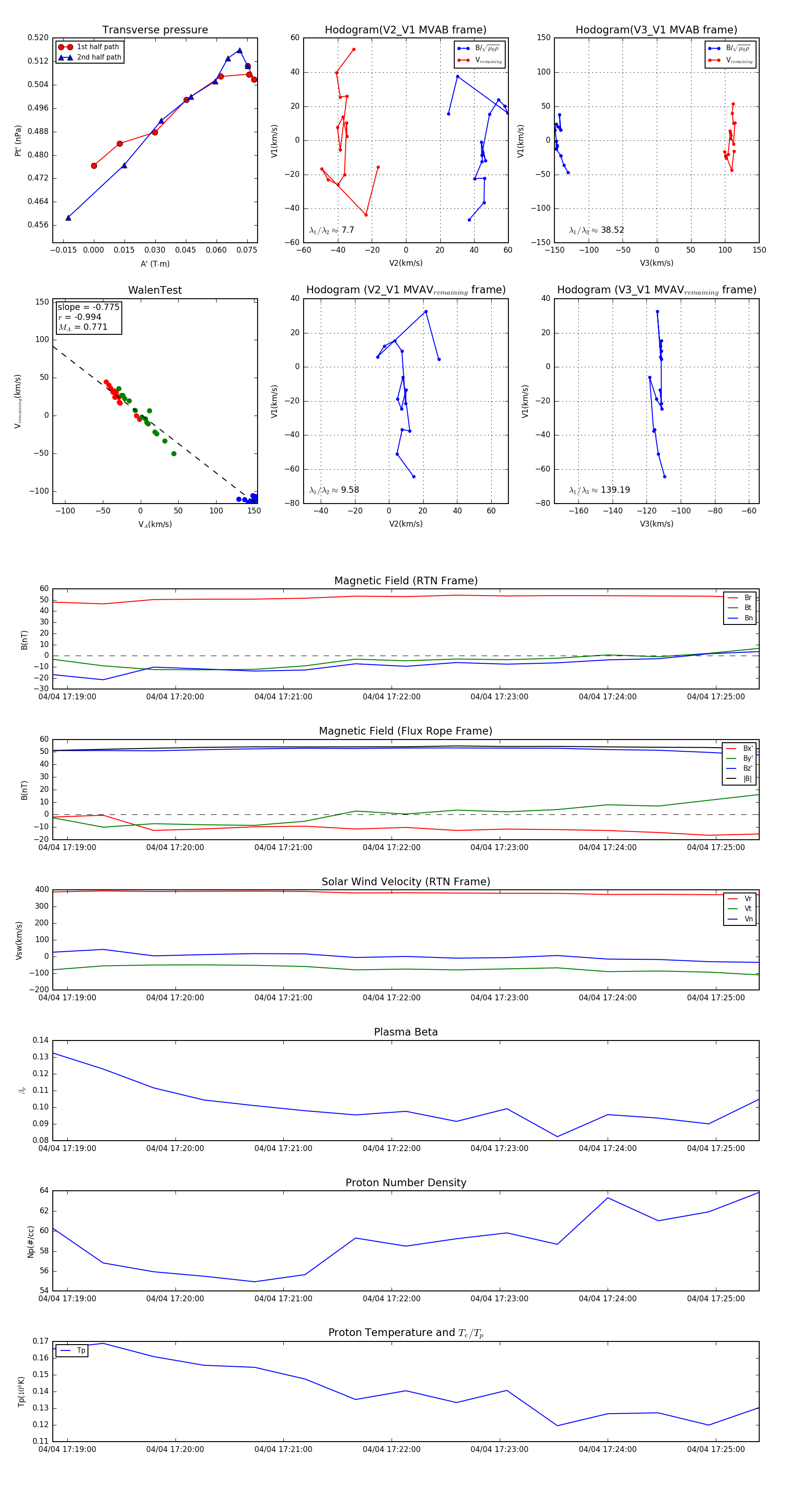
Flux Rope in 2024

Flux Rope Event 2024-04-04 17:18:52 ~ 2024-04-04 17:25:24 (393 seconds)


plot