HOME   LIST
‹–   –›

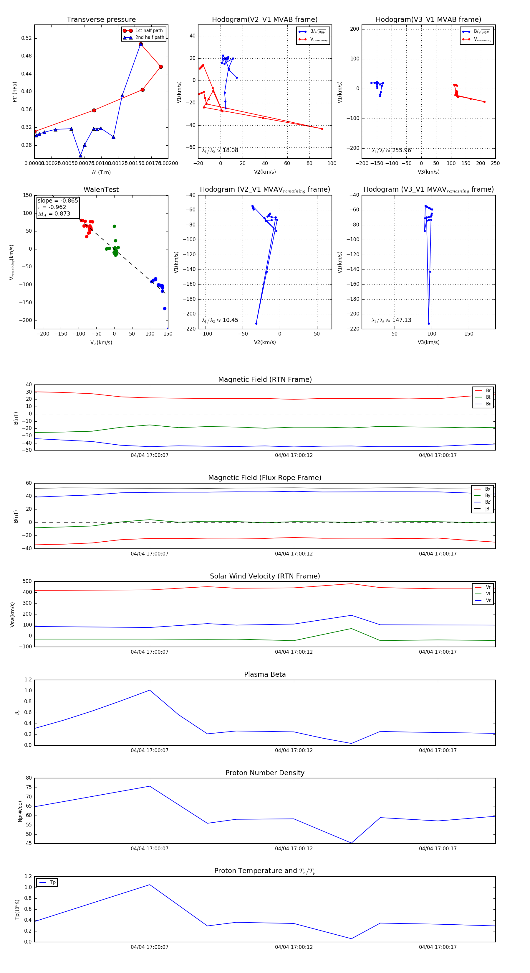
Flux Rope in 2024

Flux Rope Event 2024-04-04 17:00:03 ~ 2024-04-04 17:00:19 (17 seconds)


plot