HOME   LIST
‹–   –›

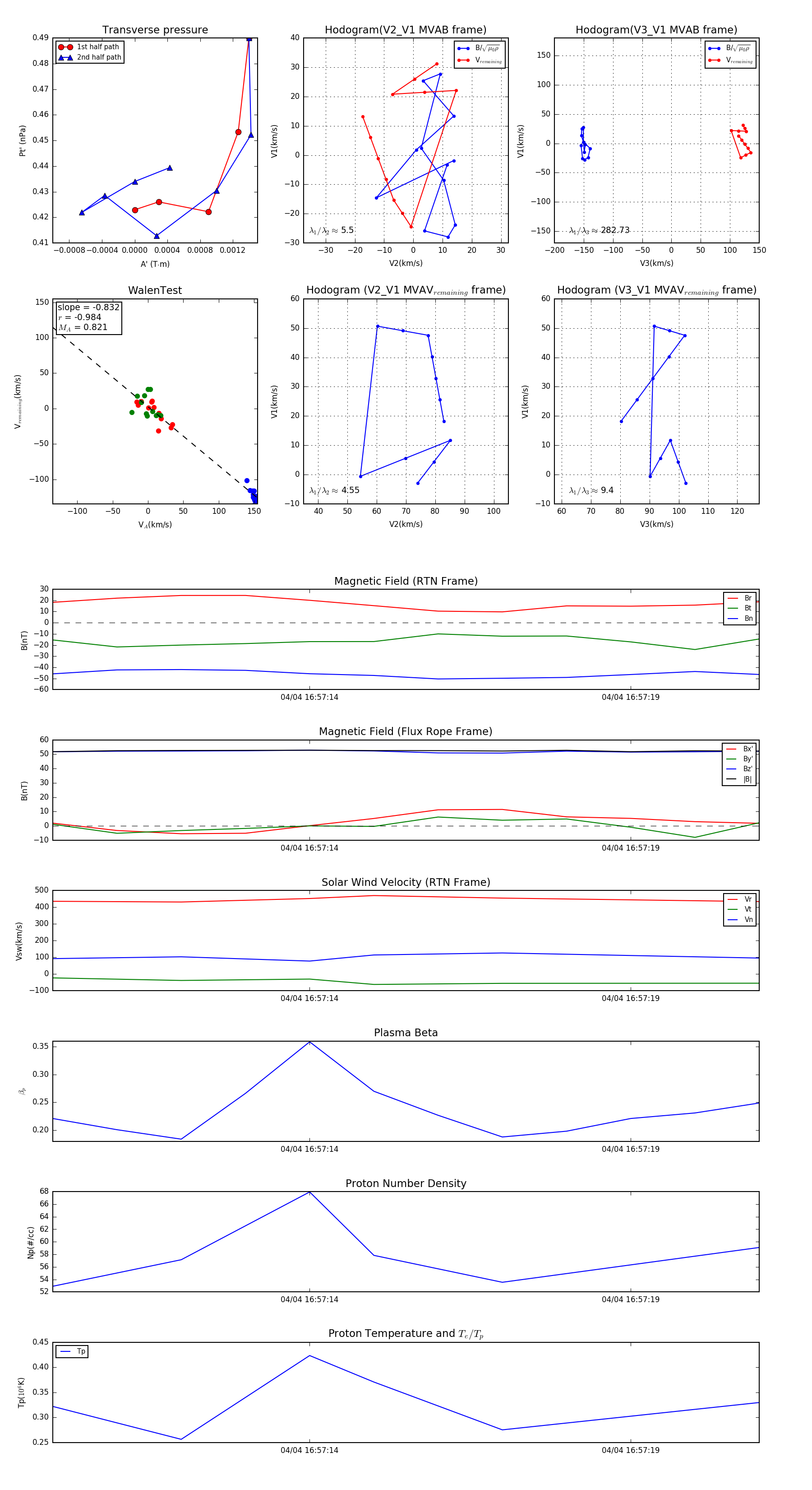
Flux Rope in 2024

Flux Rope Event 2024-04-04 16:57:10 ~ 2024-04-04 16:57:21 (12 seconds)


plot