HOME   LIST
‹–   –›

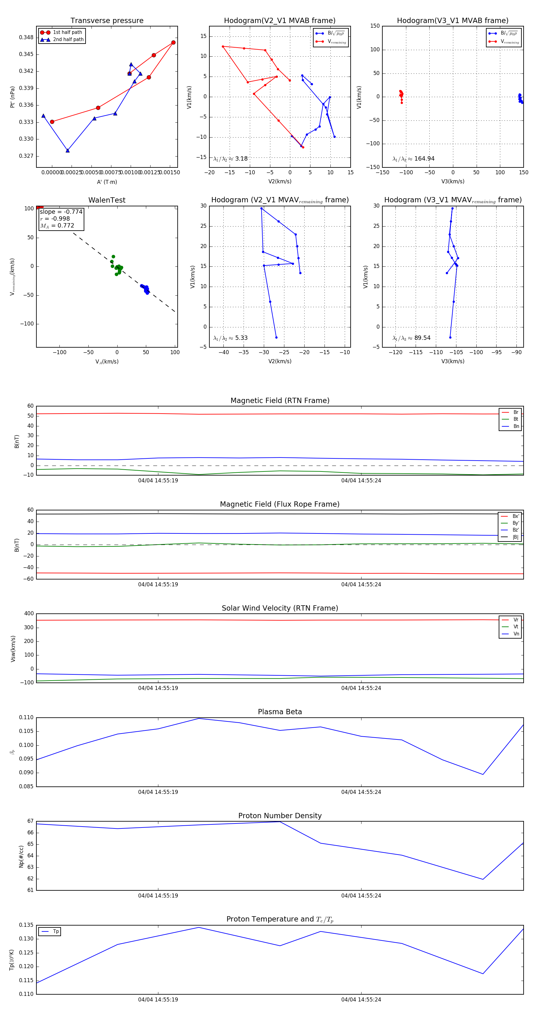
Flux Rope in 2024

Flux Rope Event 2024-04-04 14:55:16 ~ 2024-04-04 14:55:28 (13 seconds)


plot