HOME   LIST
‹–   –›

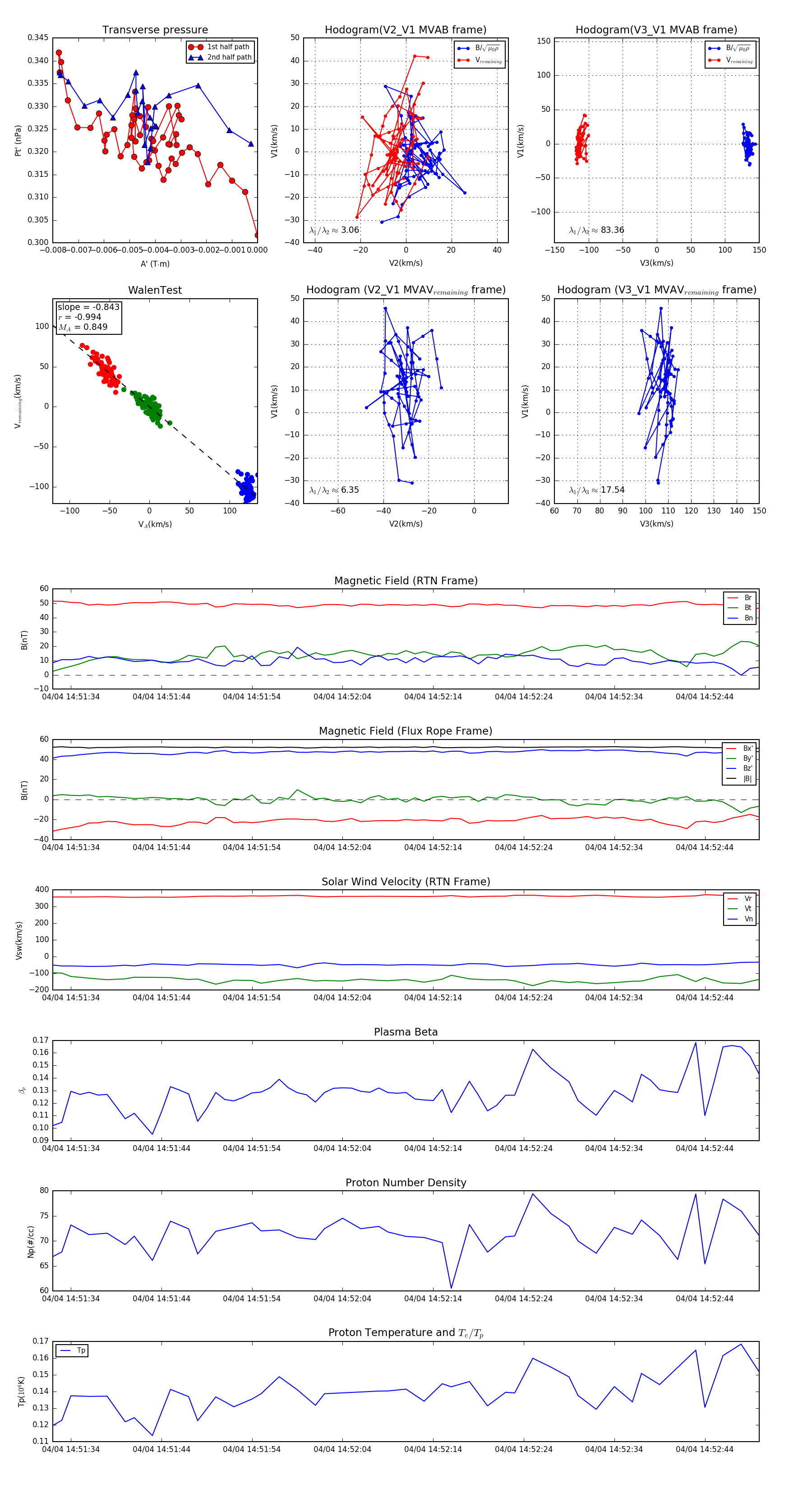
Flux Rope in 2024

Flux Rope Event 2024-04-04 14:51:32 ~ 2024-04-04 14:52:50 (79 seconds)


plot