HOME   LIST
‹–   –›

Flux Rope in 2024

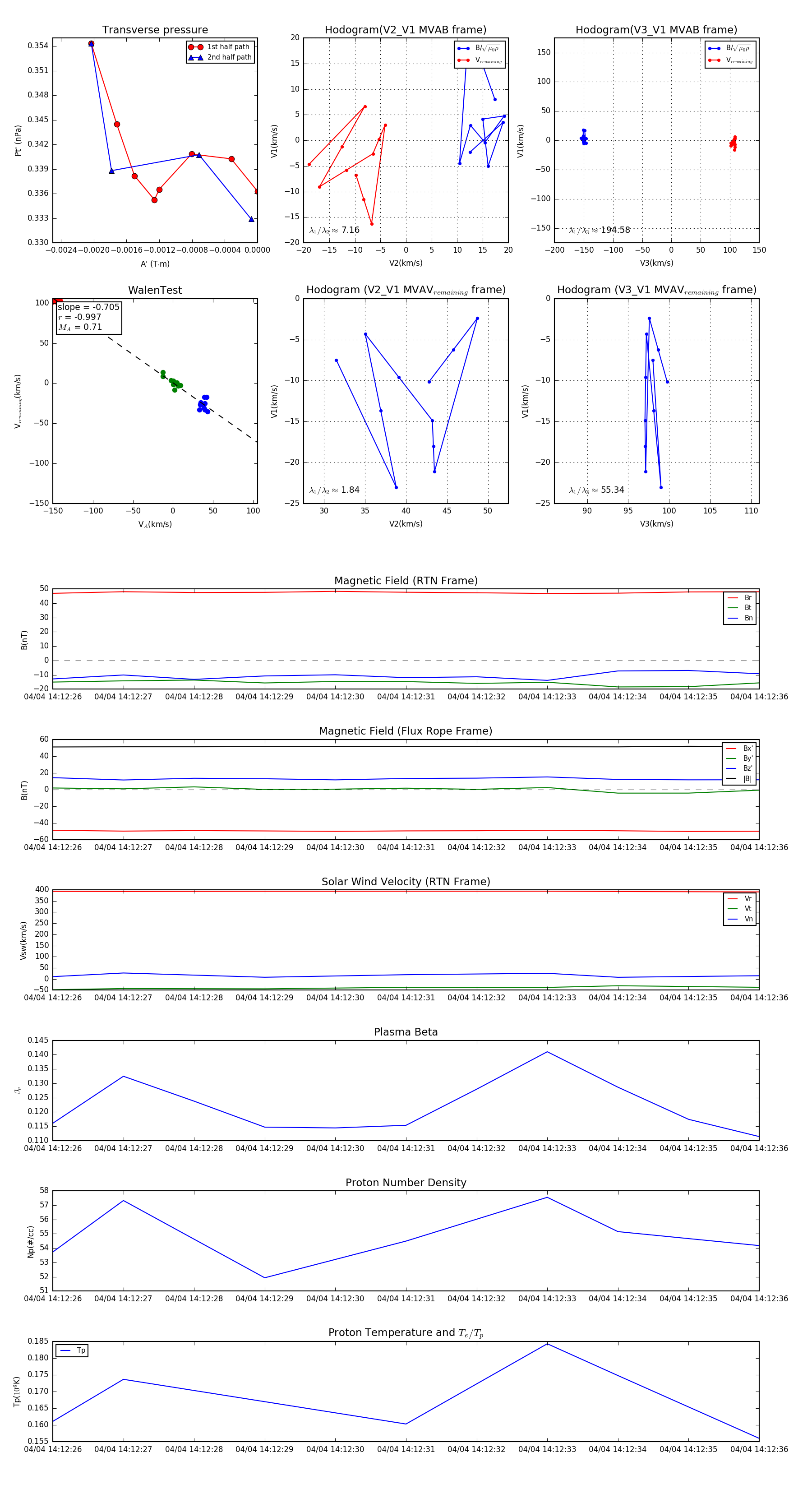
Flux Rope Event 2024-04-04 14:12:26 ~ 2024-04-04 14:12:36 (11 seconds)


plot