HOME   LIST
‹–   –›

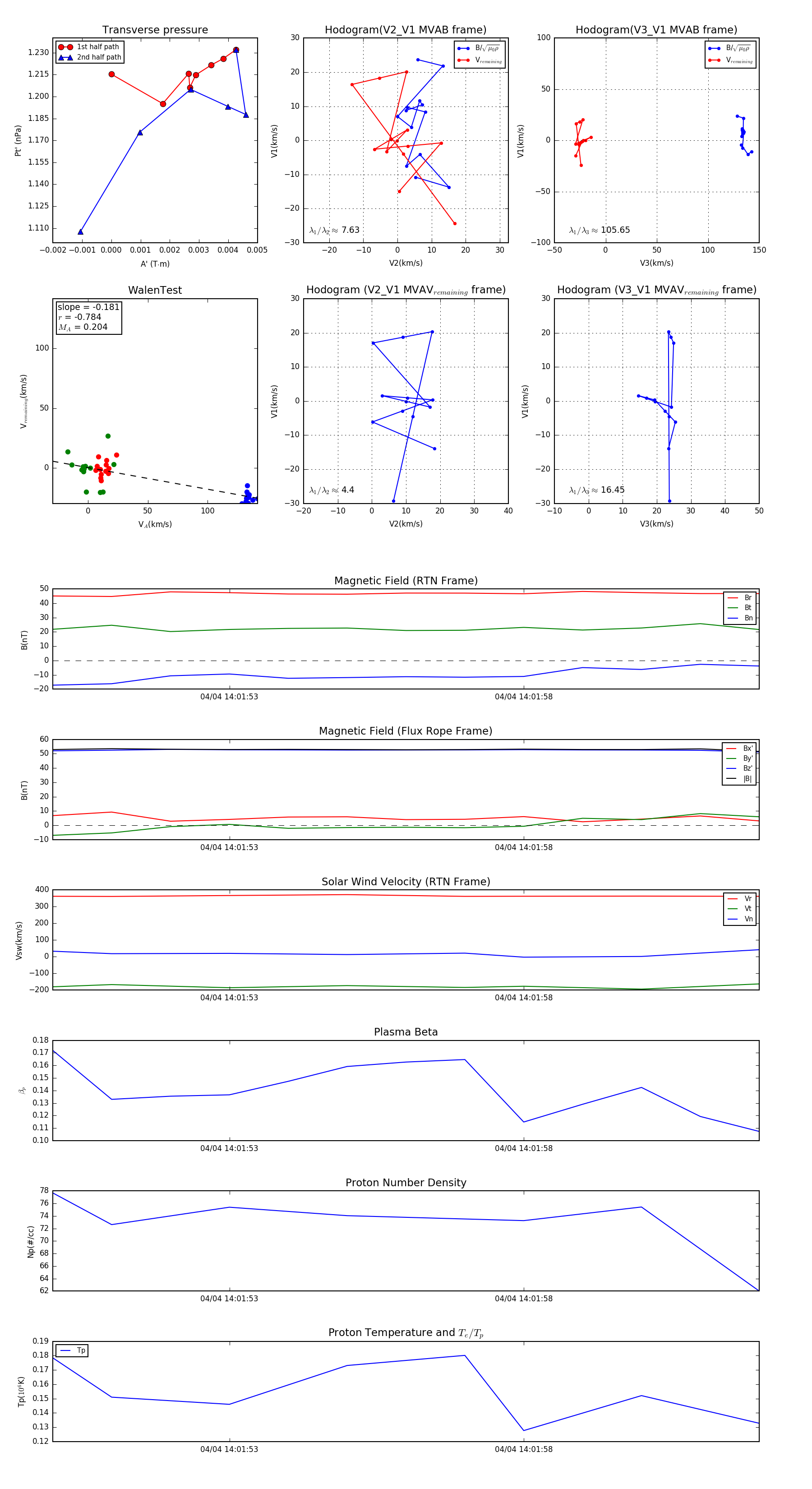
Flux Rope in 2024

Flux Rope Event 2024-04-04 14:01:50 ~ 2024-04-04 14:02:02 (13 seconds)


plot