HOME   LIST
‹–   –›

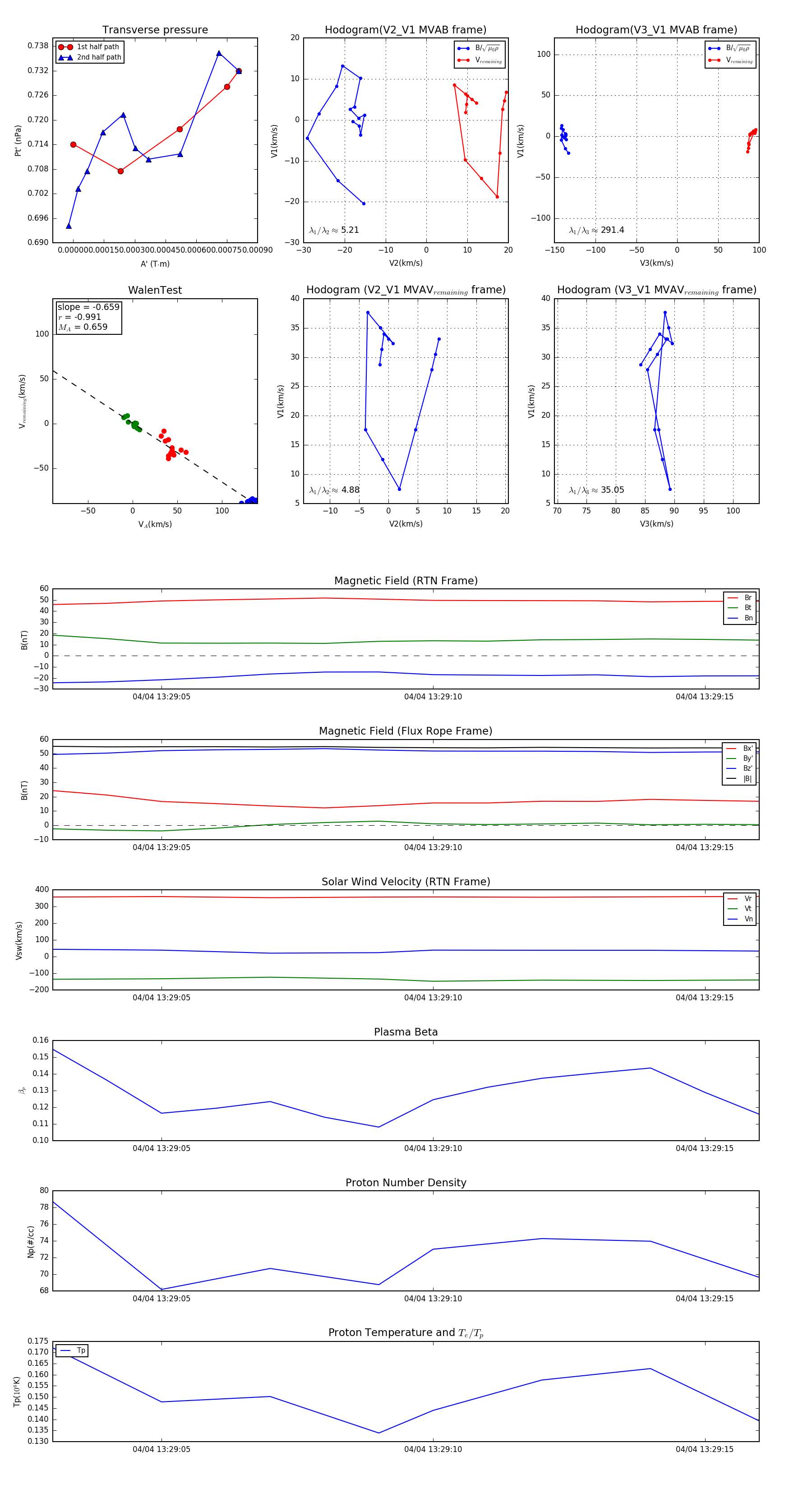
Flux Rope in 2024

Flux Rope Event 2024-04-04 13:29:03 ~ 2024-04-04 13:29:16 (14 seconds)


plot