HOME   LIST
‹–   –›

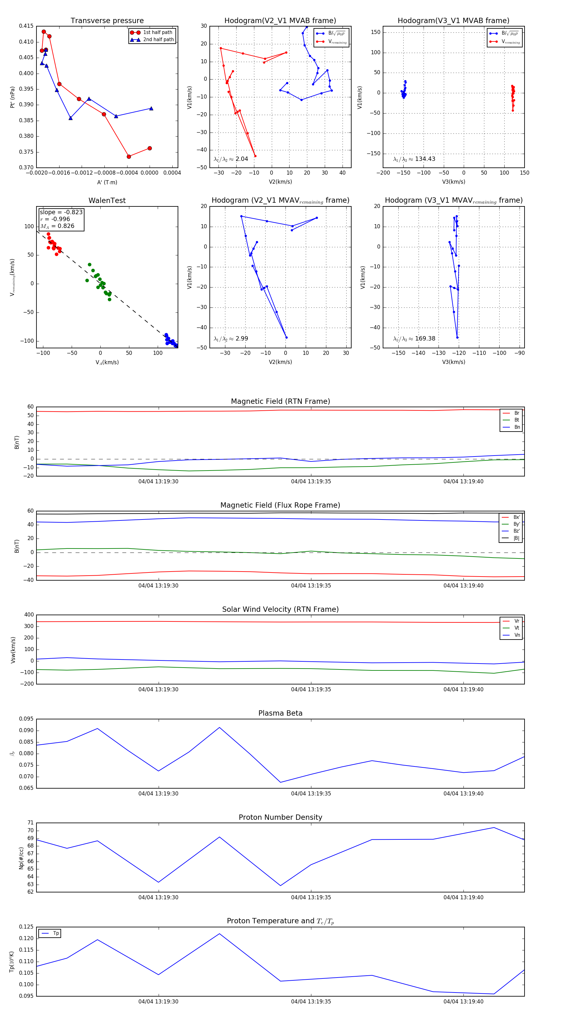
Flux Rope in 2024

Flux Rope Event 2024-04-04 13:19:26 ~ 2024-04-04 13:19:42 (17 seconds)


plot