HOME   LIST
‹–   –›

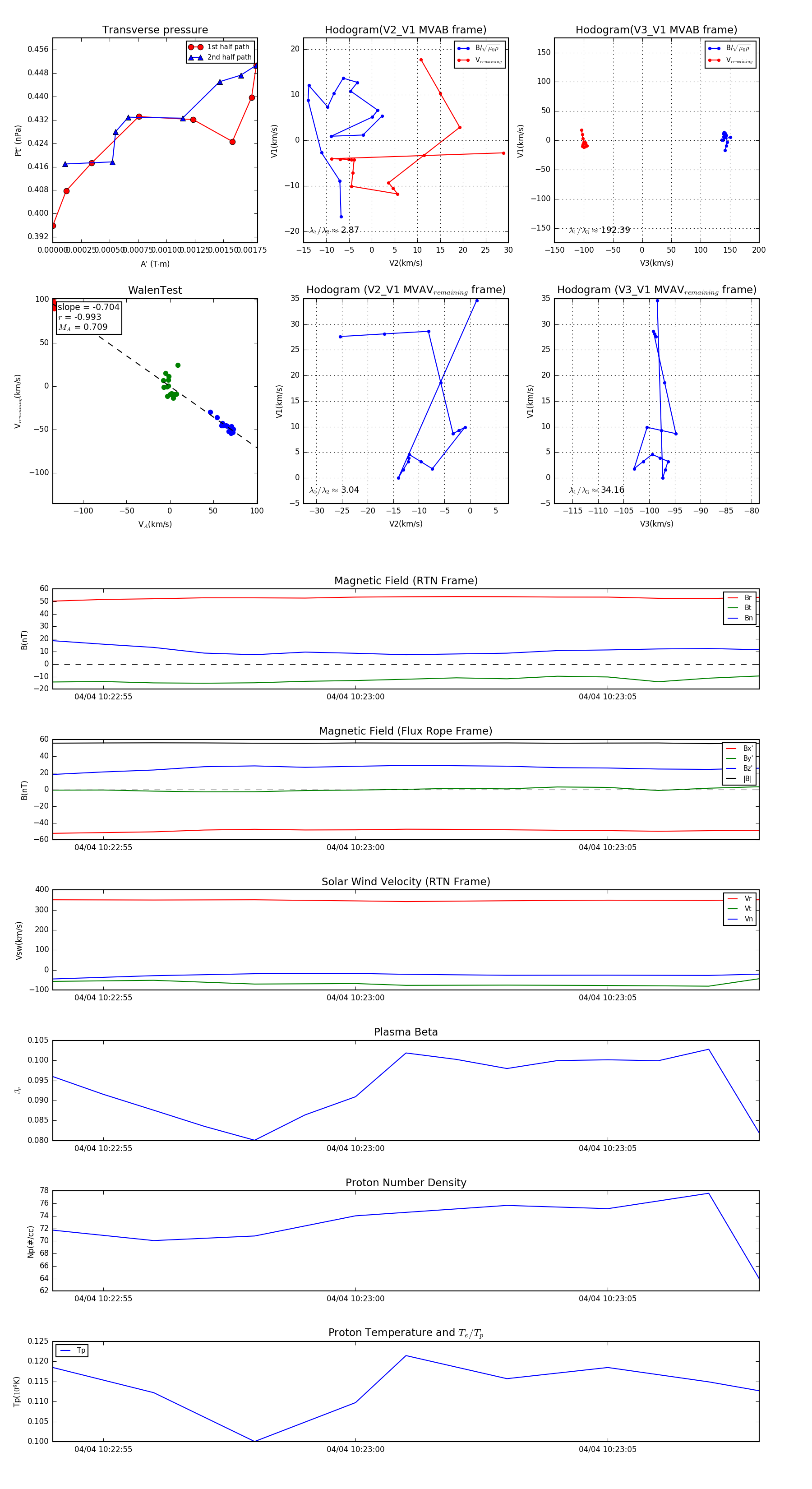
Flux Rope in 2024

Flux Rope Event 2024-04-04 10:22:54 ~ 2024-04-04 10:23:08 (15 seconds)


plot