HOME   LIST
‹–   –›

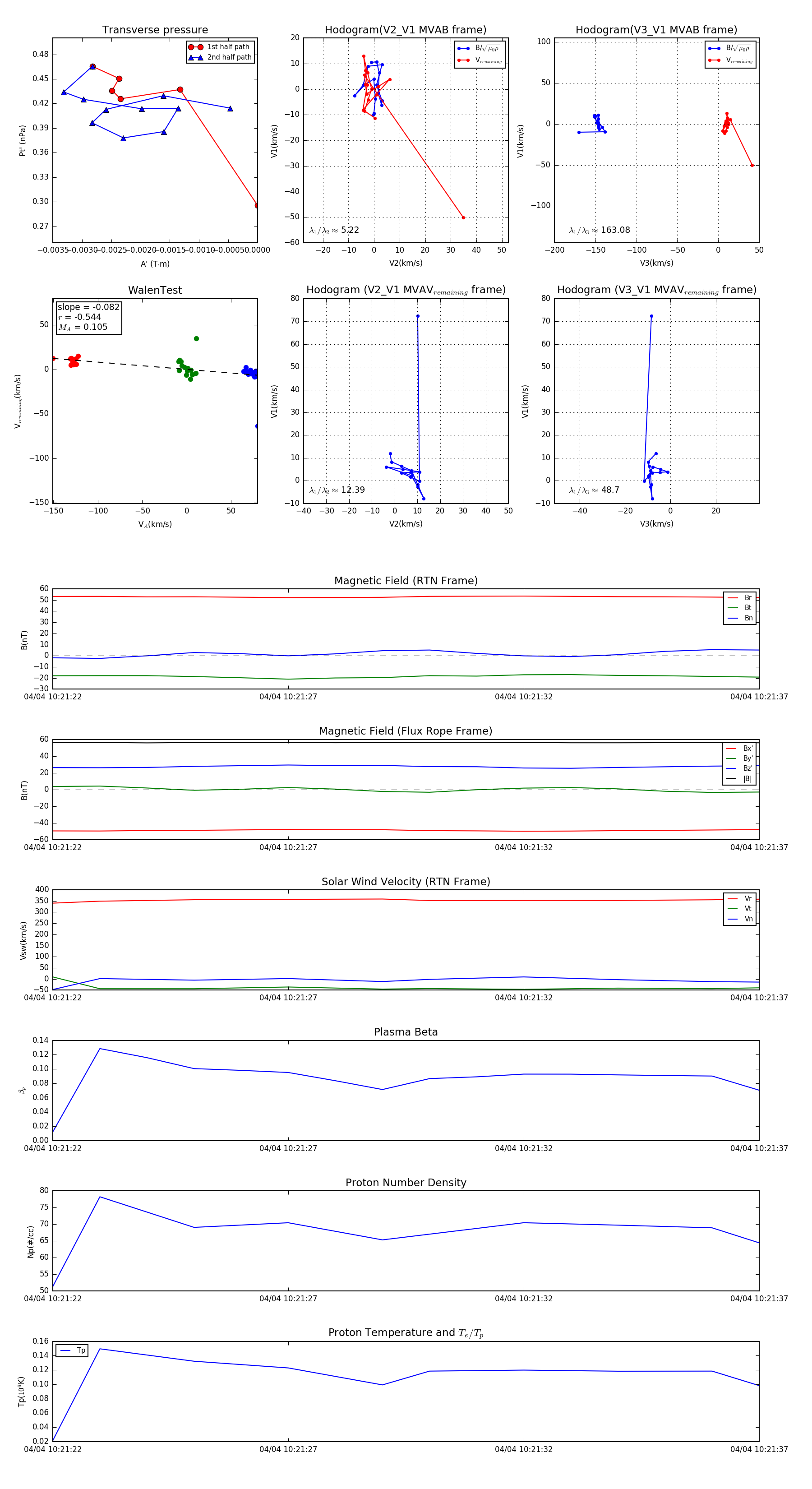
Flux Rope in 2024

Flux Rope Event 2024-04-04 10:21:22 ~ 2024-04-04 10:21:37 (16 seconds)


plot